HOME   LIST
‹–   –›

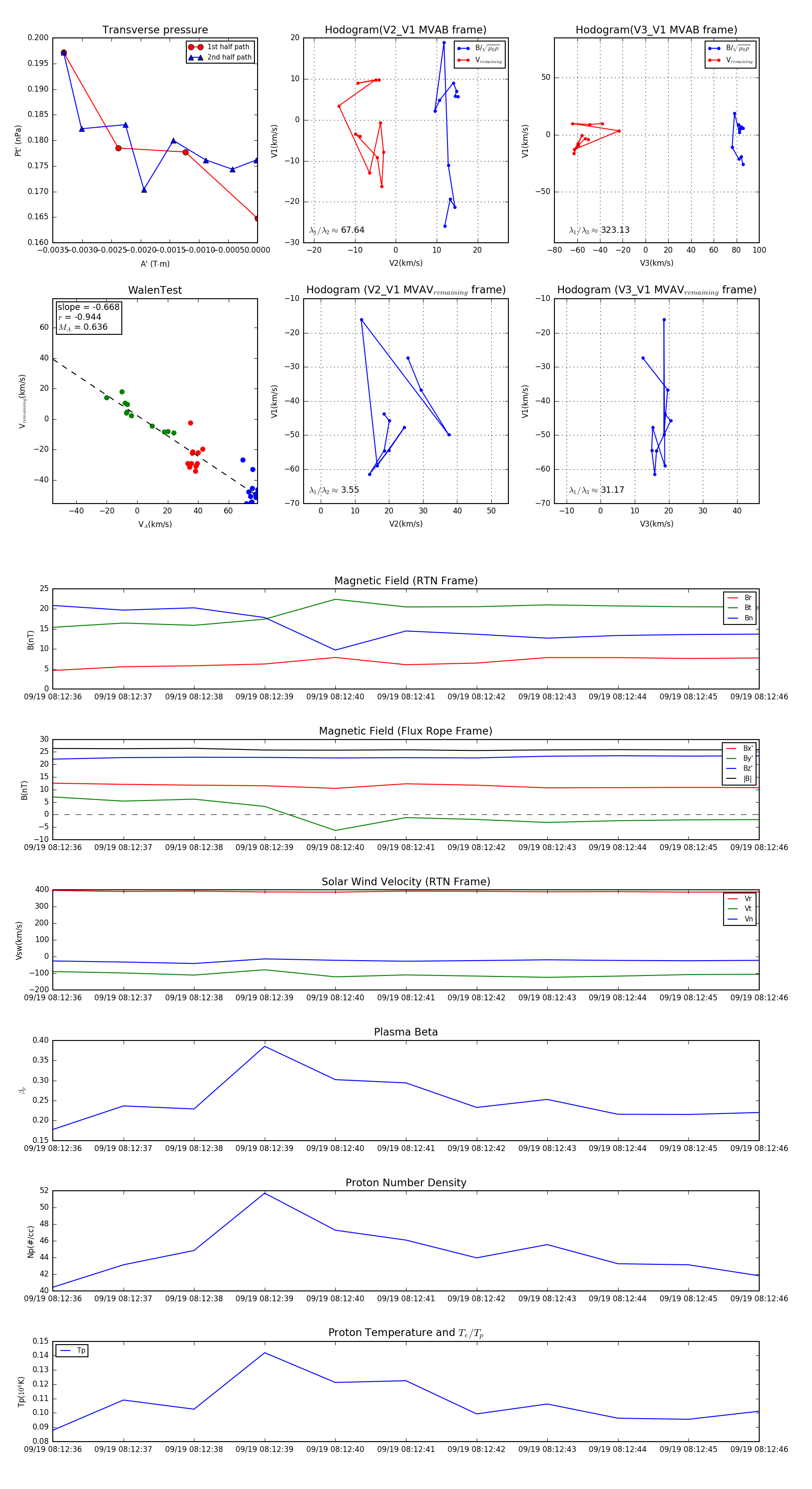
Flux Rope in 2023

Flux Rope Event 2023-09-19 08:12:36 ~ 2023-09-19 08:12:46 (11 seconds)


plot