HOME   LIST
‹–   –›

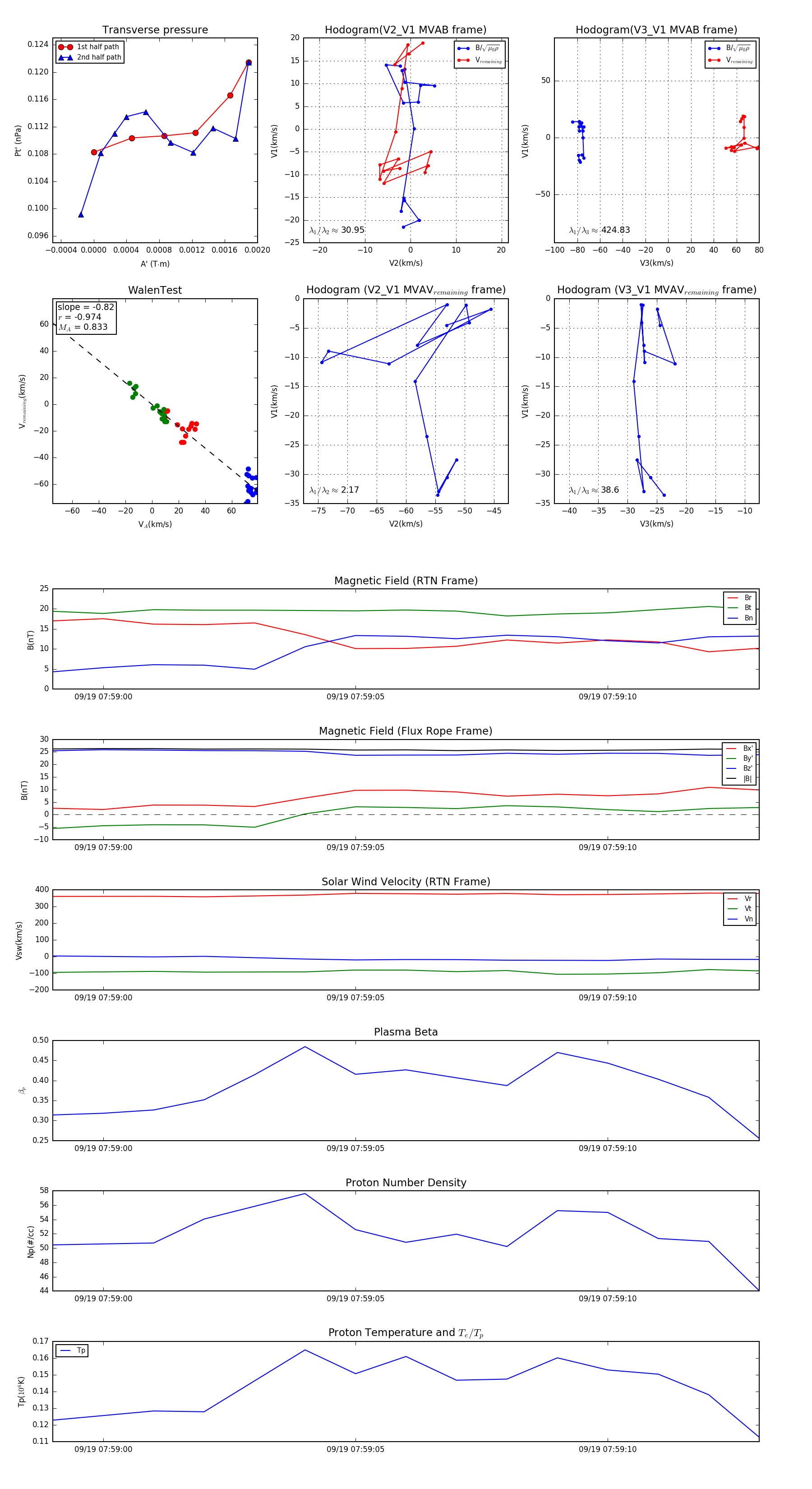
Flux Rope in 2023

Flux Rope Event 2023-09-19 07:58:59 ~ 2023-09-19 07:59:13 (15 seconds)


plot