HOME   LIST
‹–   –›

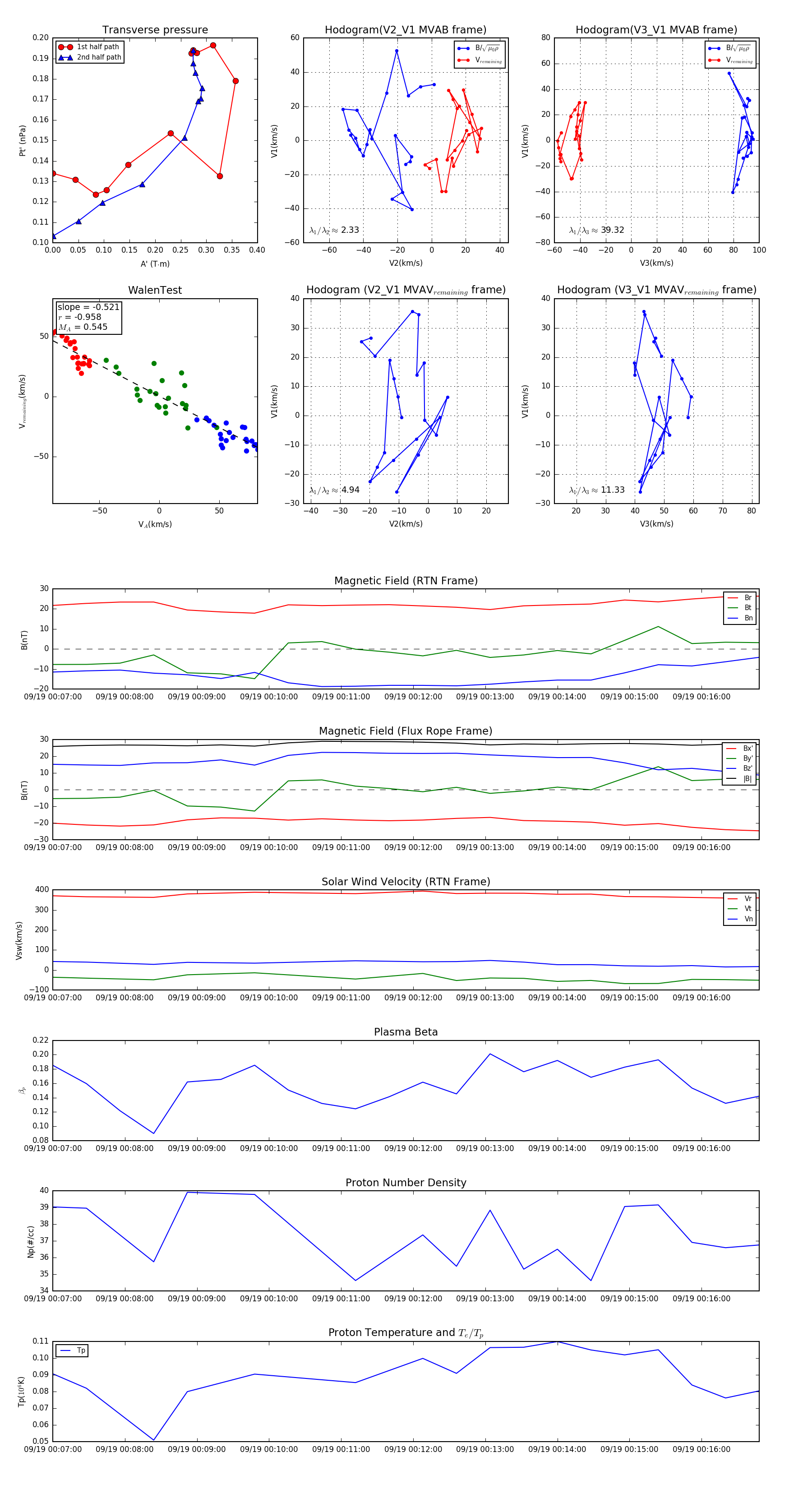
Flux Rope in 2023

Flux Rope Event 2023-09-19 00:07:00 ~ 2023-09-19 00:16:48 (589 seconds)


plot