HOME   LIST
‹–   –›

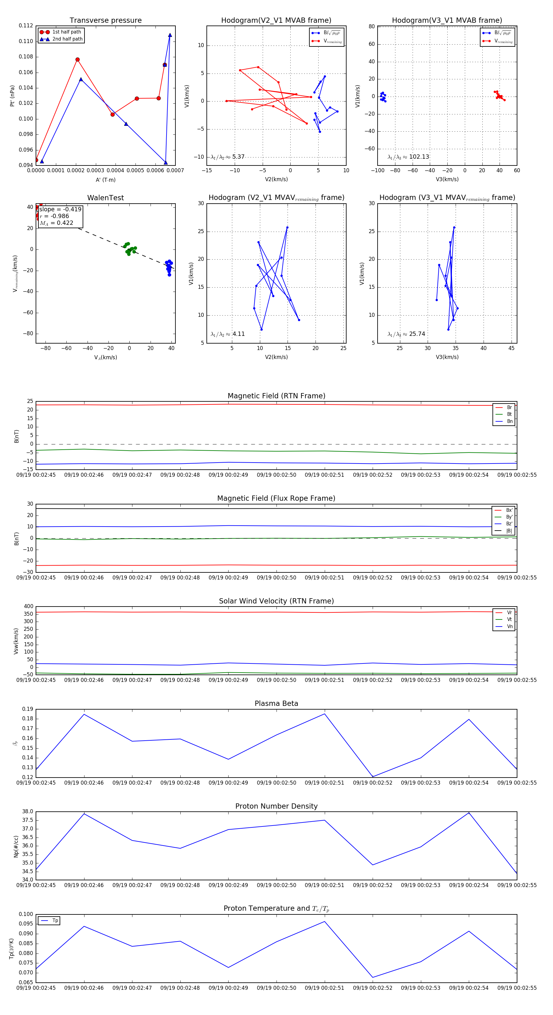
Flux Rope in 2023

Flux Rope Event 2023-09-19 00:02:45 ~ 2023-09-19 00:02:55 (11 seconds)


plot