HOME   LIST
‹–   –›

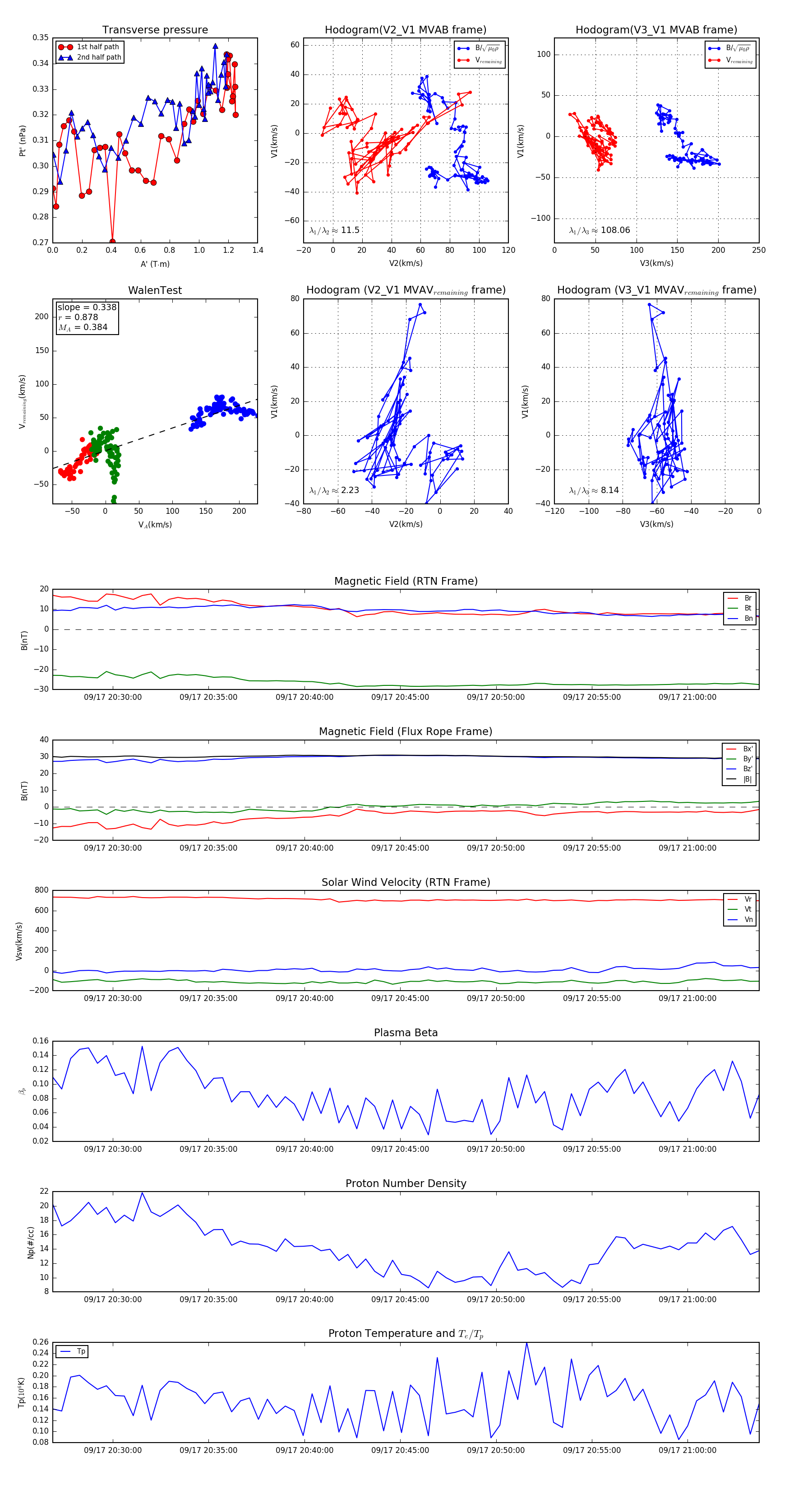
Flux Rope in 2023

Flux Rope Event 2023-09-17 20:26:52 ~ 2023-09-17 21:03:44 (2213 seconds)


plot