HOME   LIST
‹–   –›

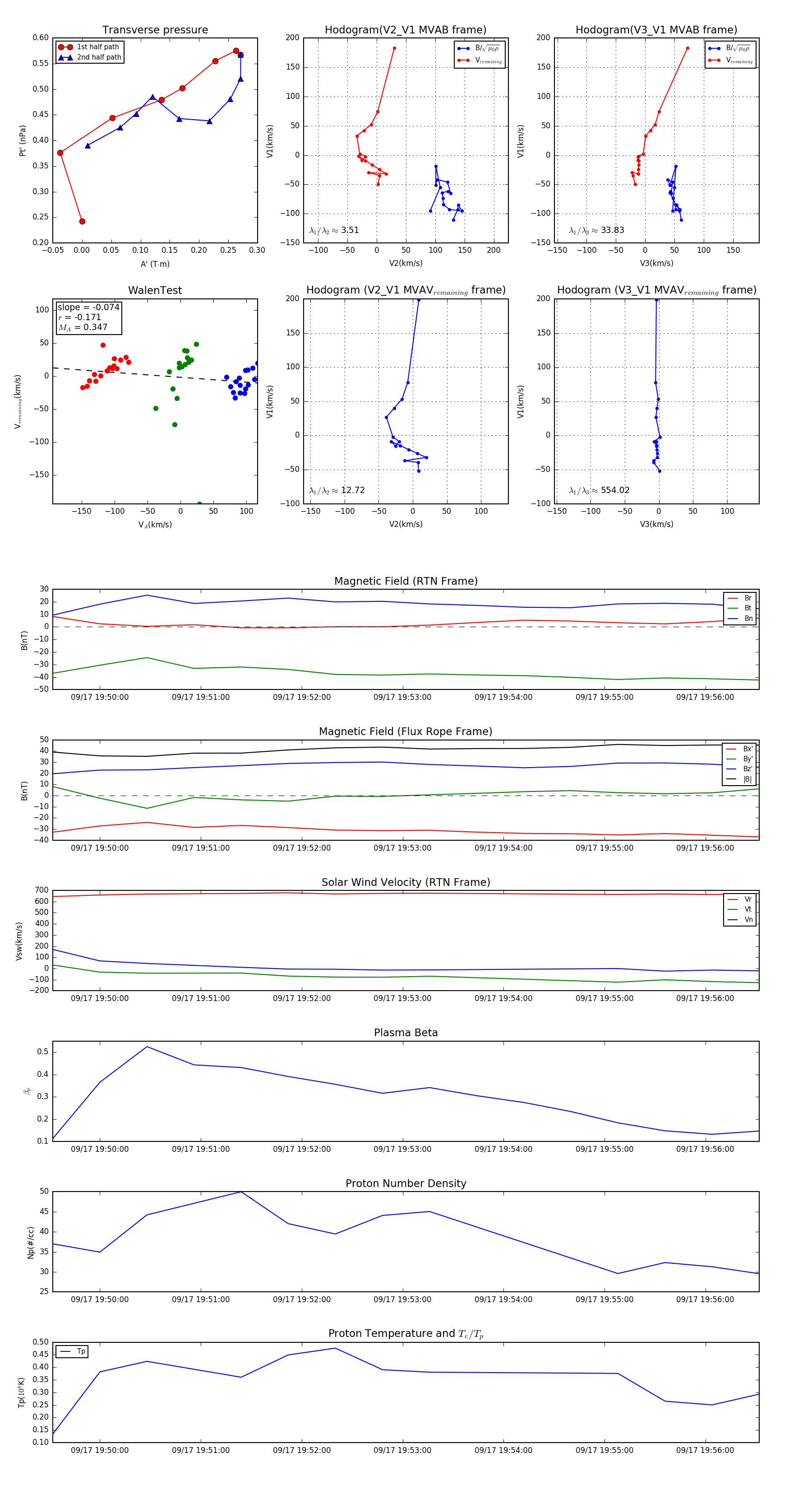
Flux Rope in 2023

Flux Rope Event 2023-09-17 19:49:32 ~ 2023-09-17 19:56:32 (421 seconds)


plot