HOME   LIST
‹–   –›

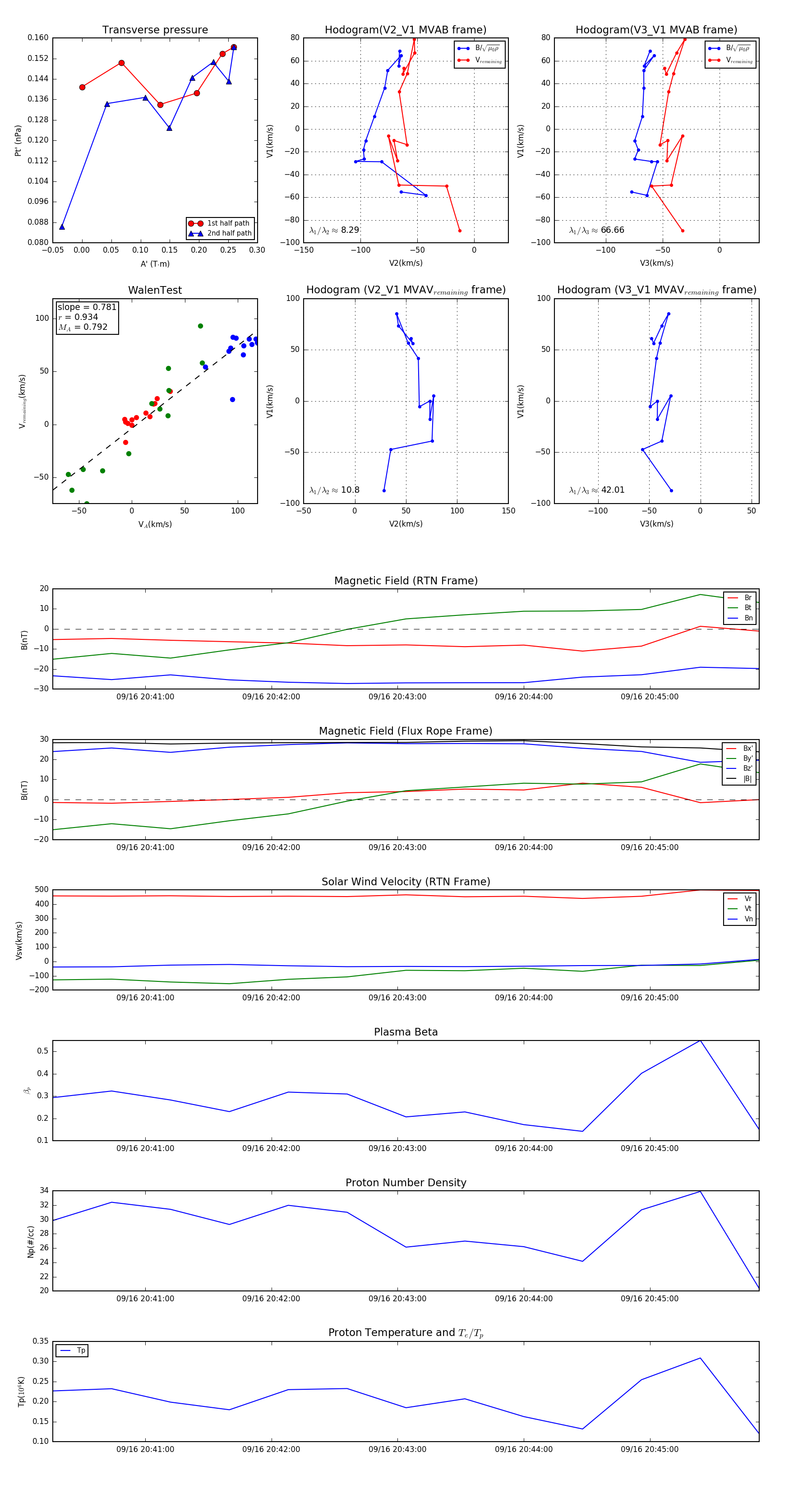
Flux Rope in 2023

Flux Rope Event 2023-09-16 20:40:16 ~ 2023-09-16 20:45:52 (337 seconds)


plot