HOME   LIST
‹–   –›

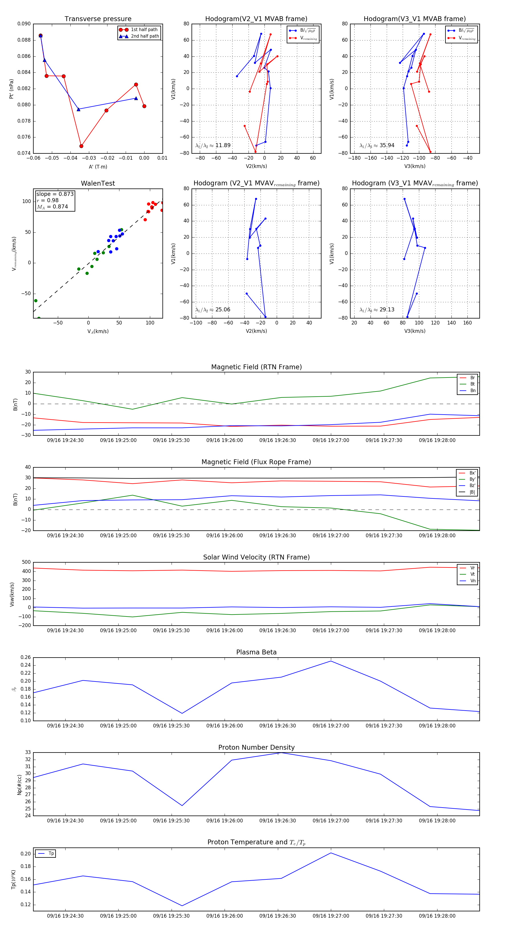
Flux Rope in 2023

Flux Rope Event 2023-09-16 19:24:12 ~ 2023-09-16 19:28:24 (253 seconds)


plot