HOME   LIST
‹–   –›

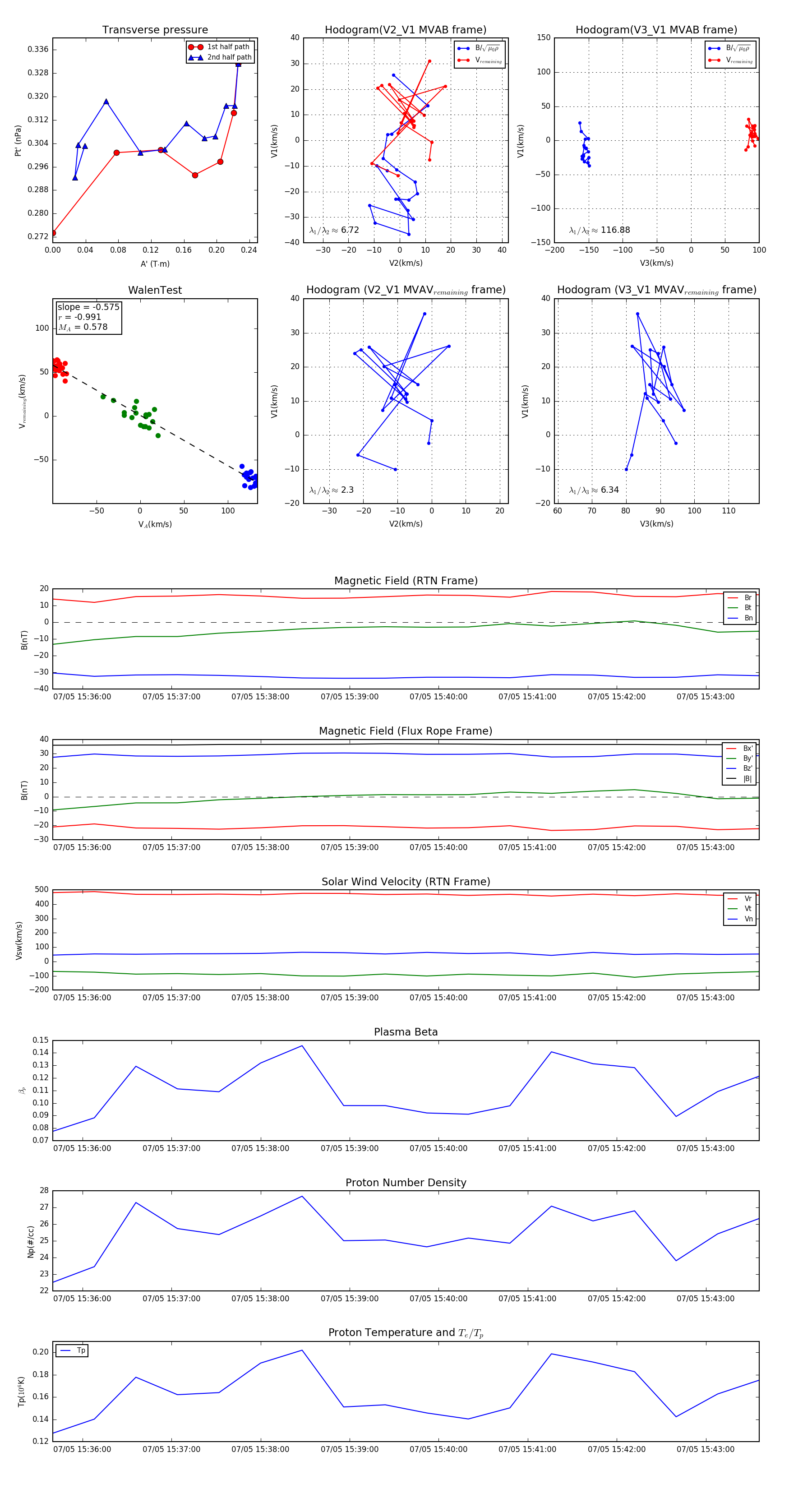
Flux Rope in 2023

Flux Rope Event 2023-07-05 15:35:40 ~ 2023-07-05 15:43:36 (477 seconds)


plot