HOME   LIST
‹–   –›

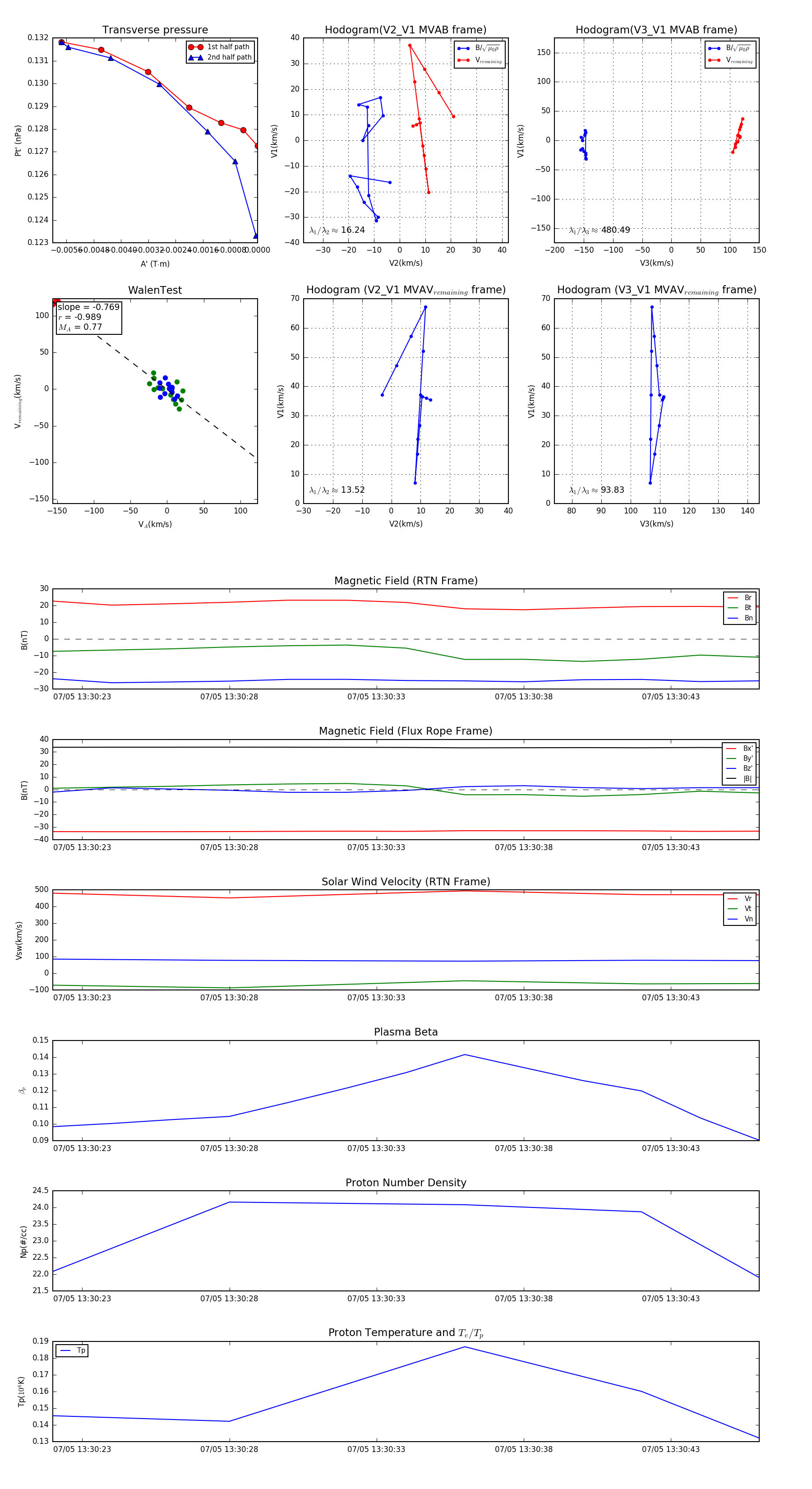
Flux Rope in 2023

Flux Rope Event 2023-07-05 13:30:22 ~ 2023-07-05 13:30:46 (25 seconds)


plot