HOME   LIST
‹–   –›

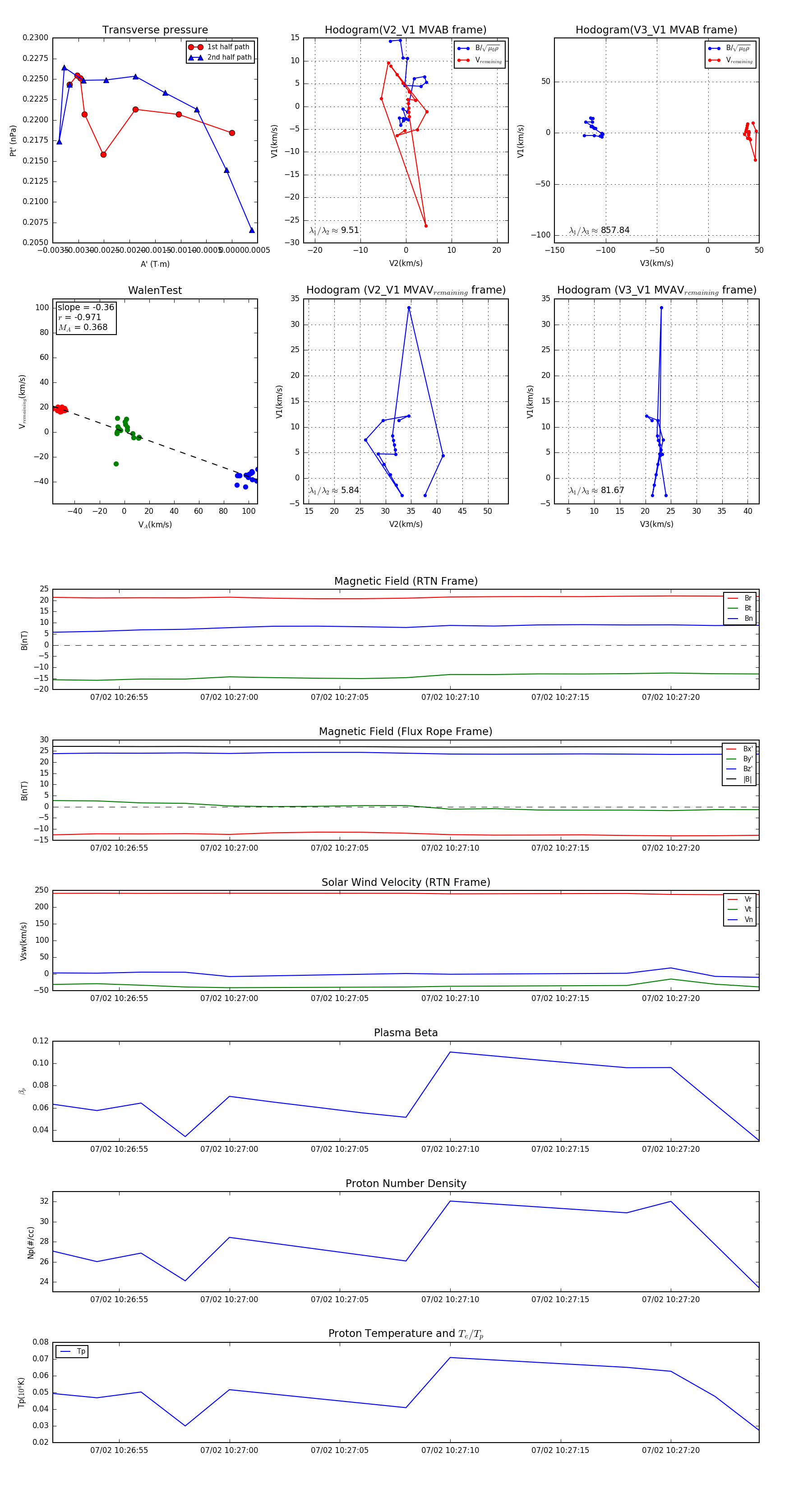
Flux Rope in 2023

Flux Rope Event 2023-07-02 10:26:52 ~ 2023-07-02 10:27:24 (33 seconds)


plot