HOME   LIST
‹–   –›

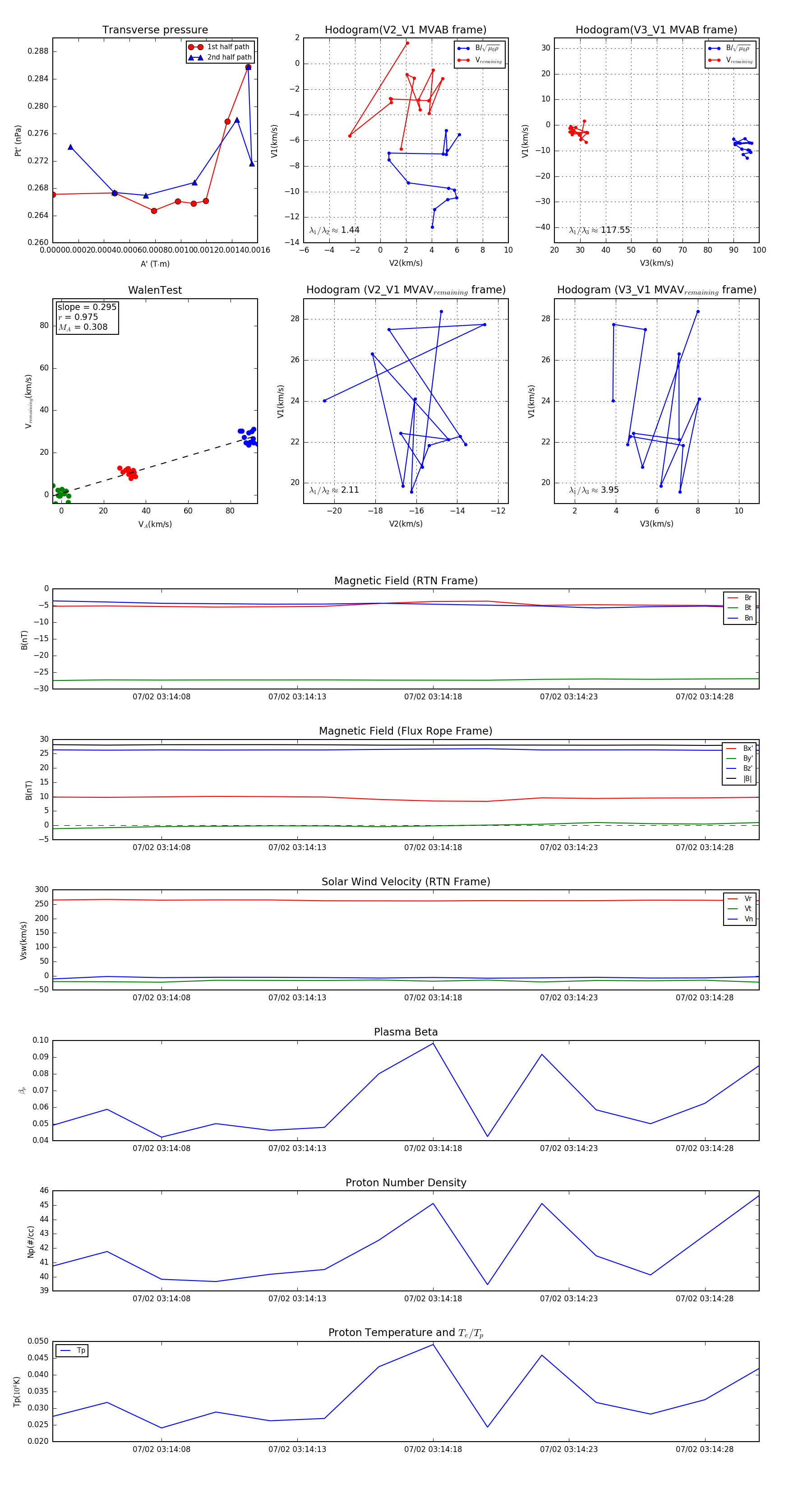
Flux Rope in 2023

Flux Rope Event 2023-07-02 03:14:04 ~ 2023-07-02 03:14:30 (27 seconds)


plot