HOME   LIST
‹–   –›

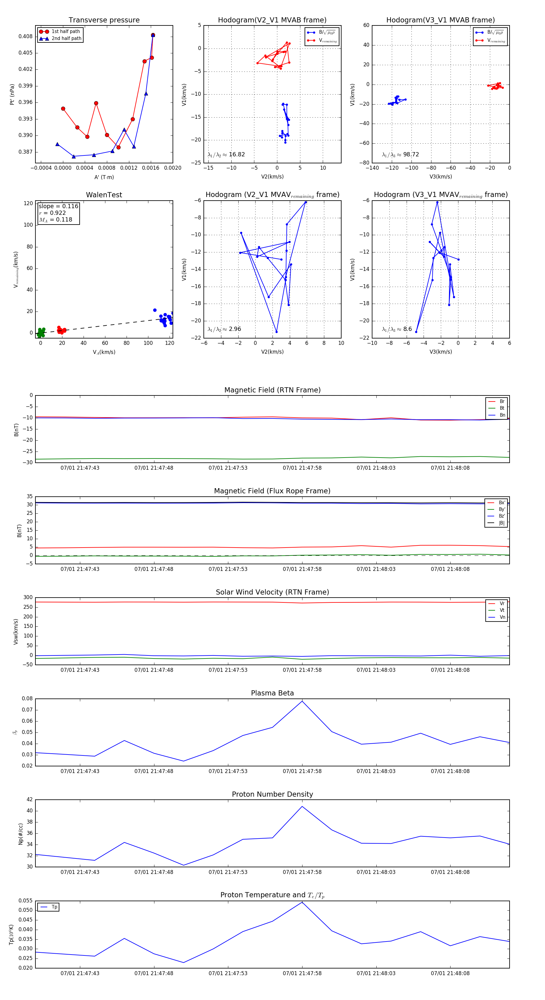
Flux Rope in 2023

Flux Rope Event 2023-07-01 21:47:40 ~ 2023-07-01 21:48:12 (33 seconds)


plot