HOME   LIST
‹–   –›

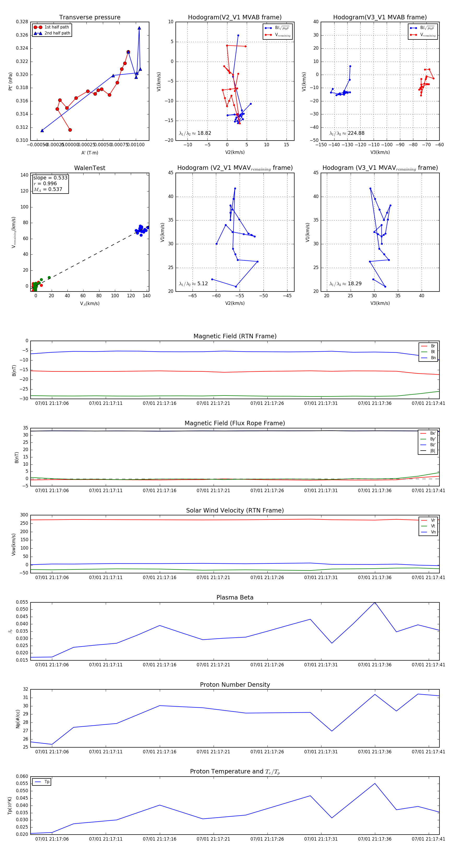
Flux Rope in 2023

Flux Rope Event 2023-07-01 21:17:04 ~ 2023-07-01 21:17:42 (39 seconds)


plot