HOME   LIST
‹–   –›

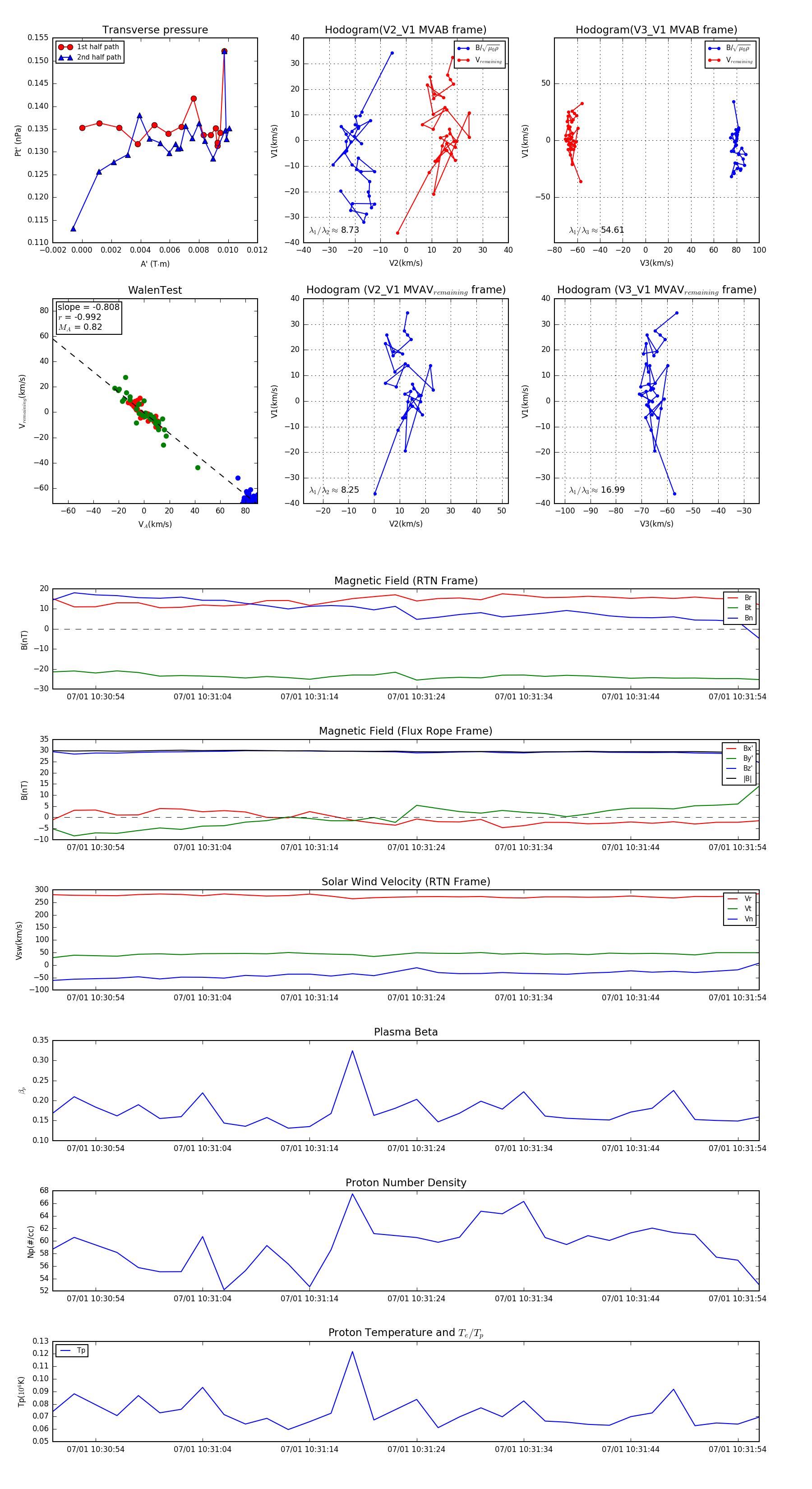
Flux Rope in 2023

Flux Rope Event 2023-07-01 10:30:50 ~ 2023-07-01 10:31:56 (67 seconds)


plot