HOME   LIST
‹–   –›

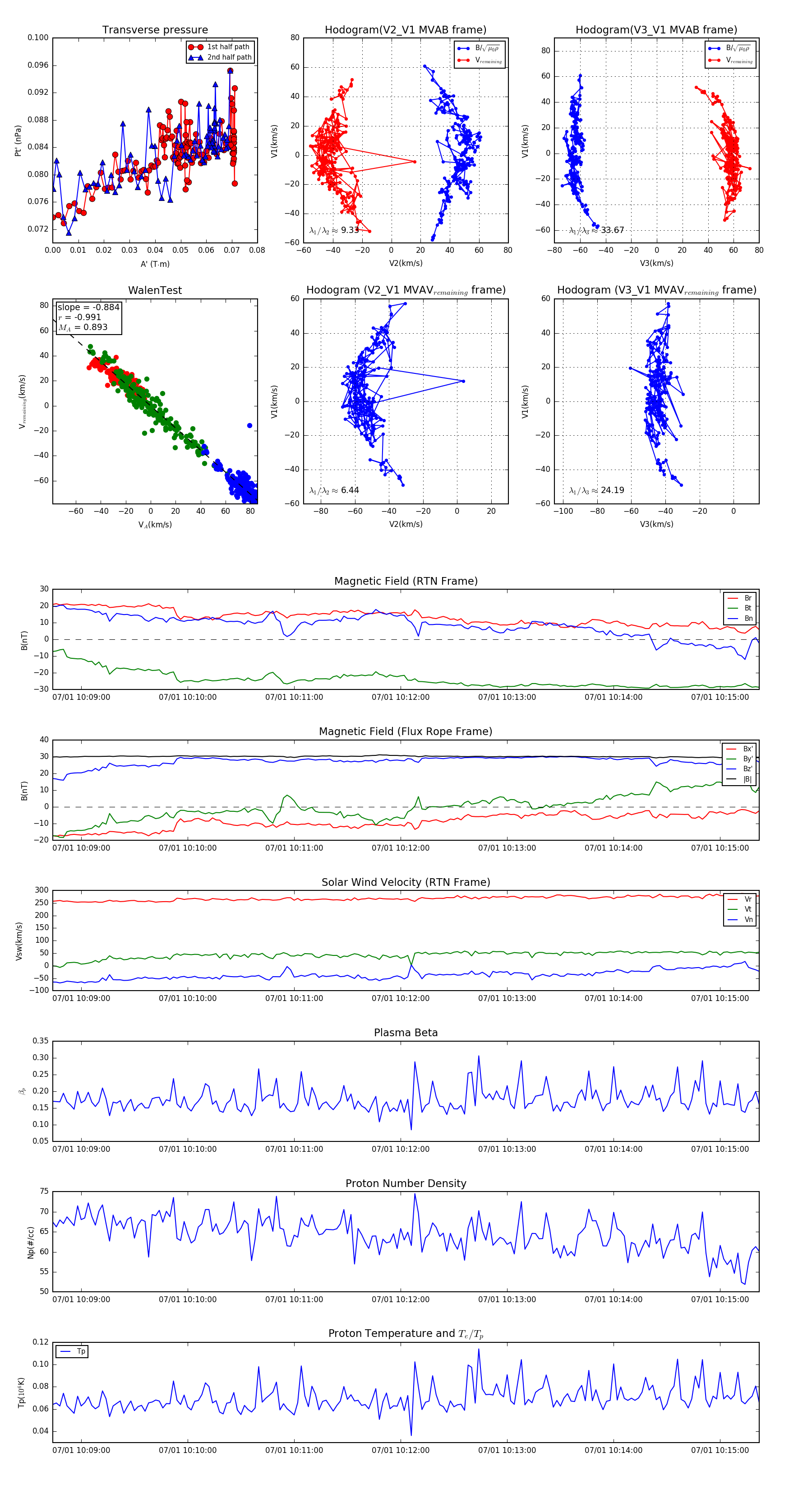
Flux Rope in 2023

Flux Rope Event 2023-07-01 10:08:44 ~ 2023-07-01 10:15:22 (399 seconds)


plot