HOME   LIST
‹–   –›

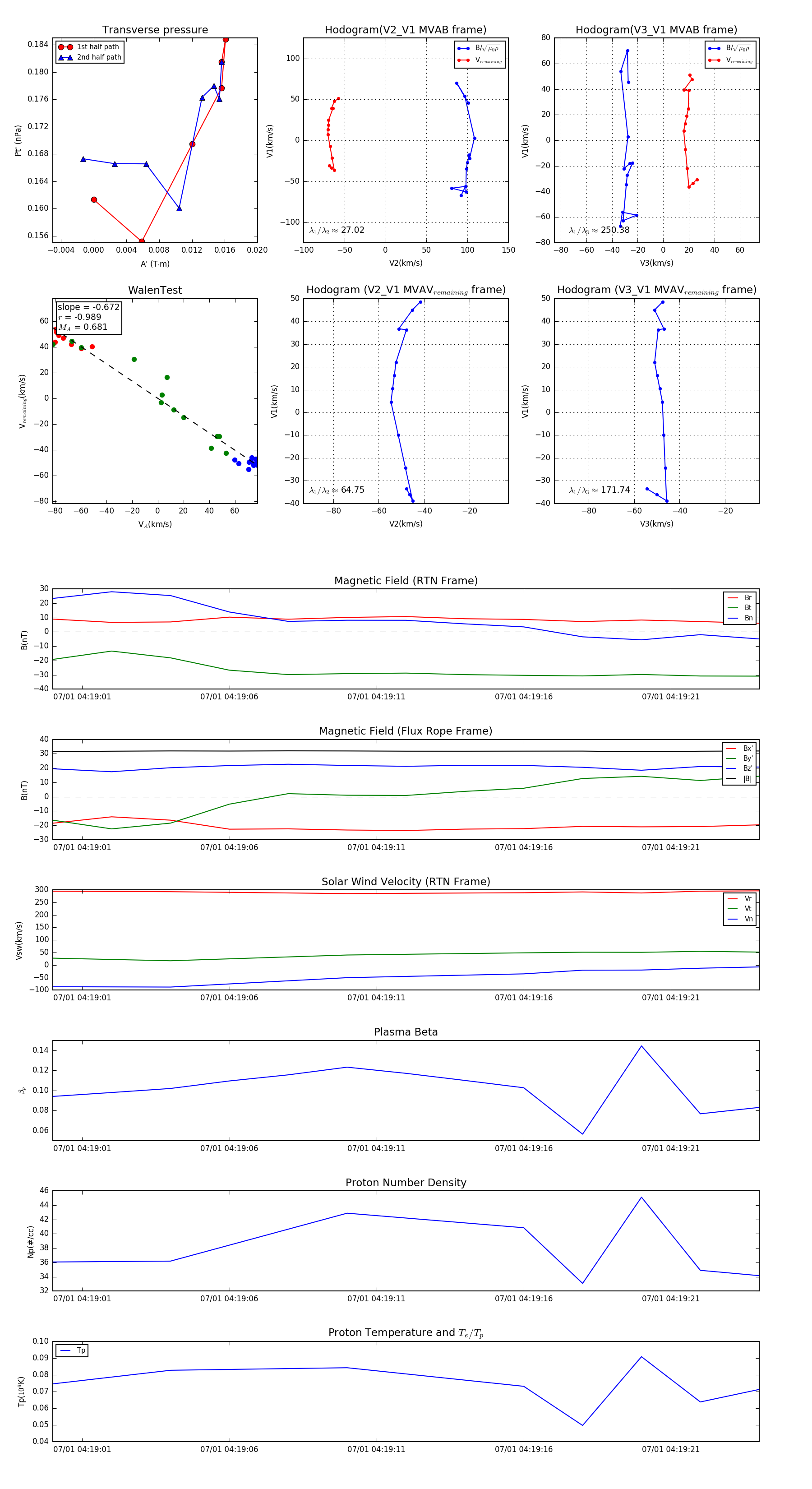
Flux Rope in 2023

Flux Rope Event 2023-07-01 04:19:00 ~ 2023-07-01 04:19:24 (25 seconds)


plot