HOME   LIST
‹–   –›

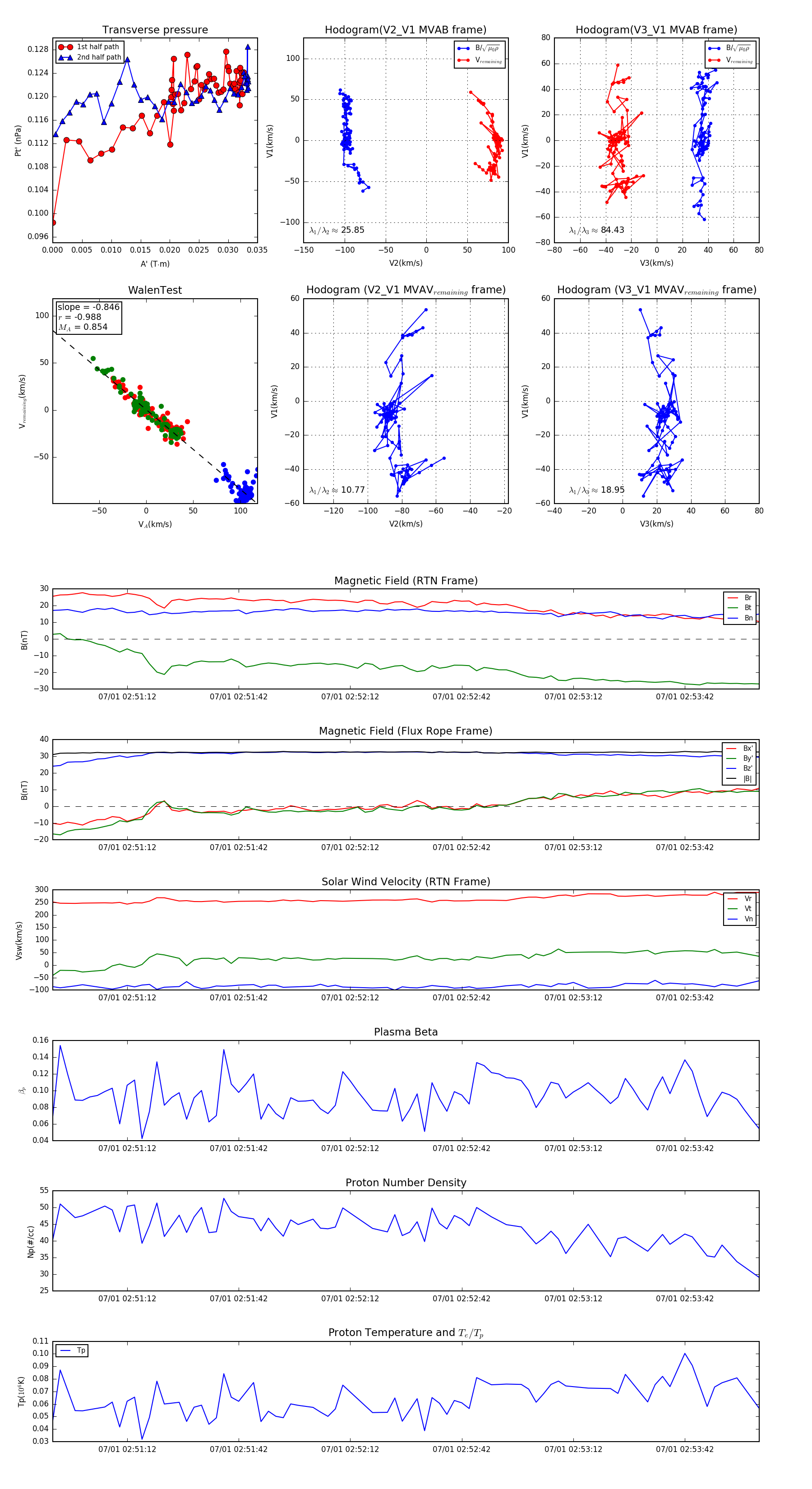
Flux Rope in 2023

Flux Rope Event 2023-07-01 02:50:52 ~ 2023-07-01 02:54:02 (191 seconds)


plot