HOME   LIST
‹–   –›

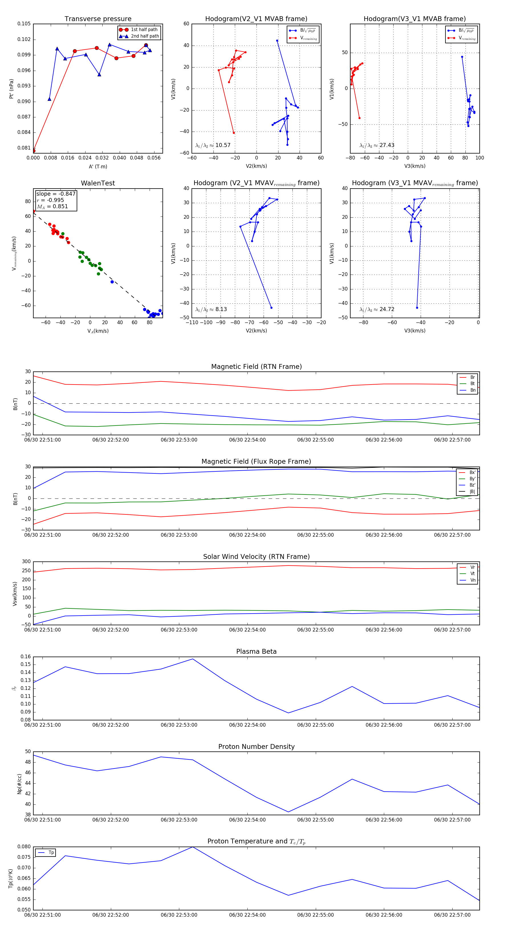
Flux Rope in 2023

Flux Rope Event 2023-06-30 22:50:52 ~ 2023-06-30 22:57:24 (393 seconds)


plot