HOME   LIST
‹–   –›

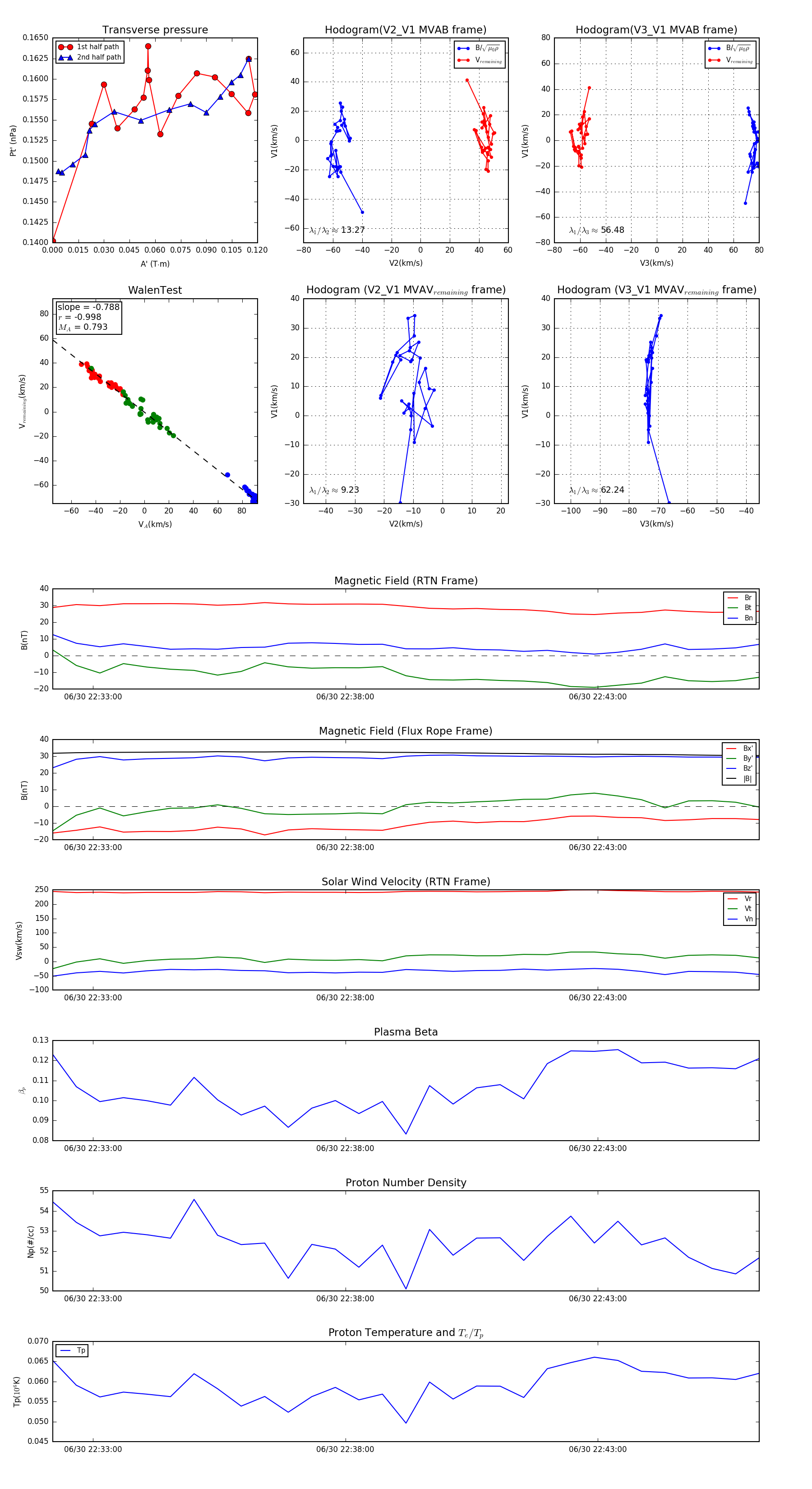
Flux Rope in 2023

Flux Rope Event 2023-06-30 22:32:12 ~ 2023-06-30 22:46:12 (841 seconds)


plot