HOME   LIST
‹–   –›

Flux Rope in 2023

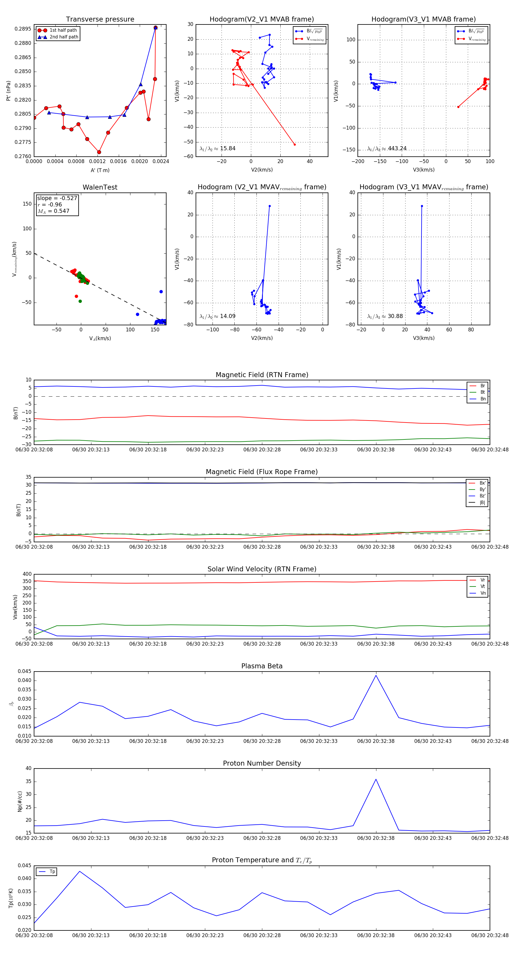
Flux Rope Event 2023-06-30 20:32:08 ~ 2023-06-30 20:32:48 (41 seconds)


plot