HOME   LIST
‹–   –›

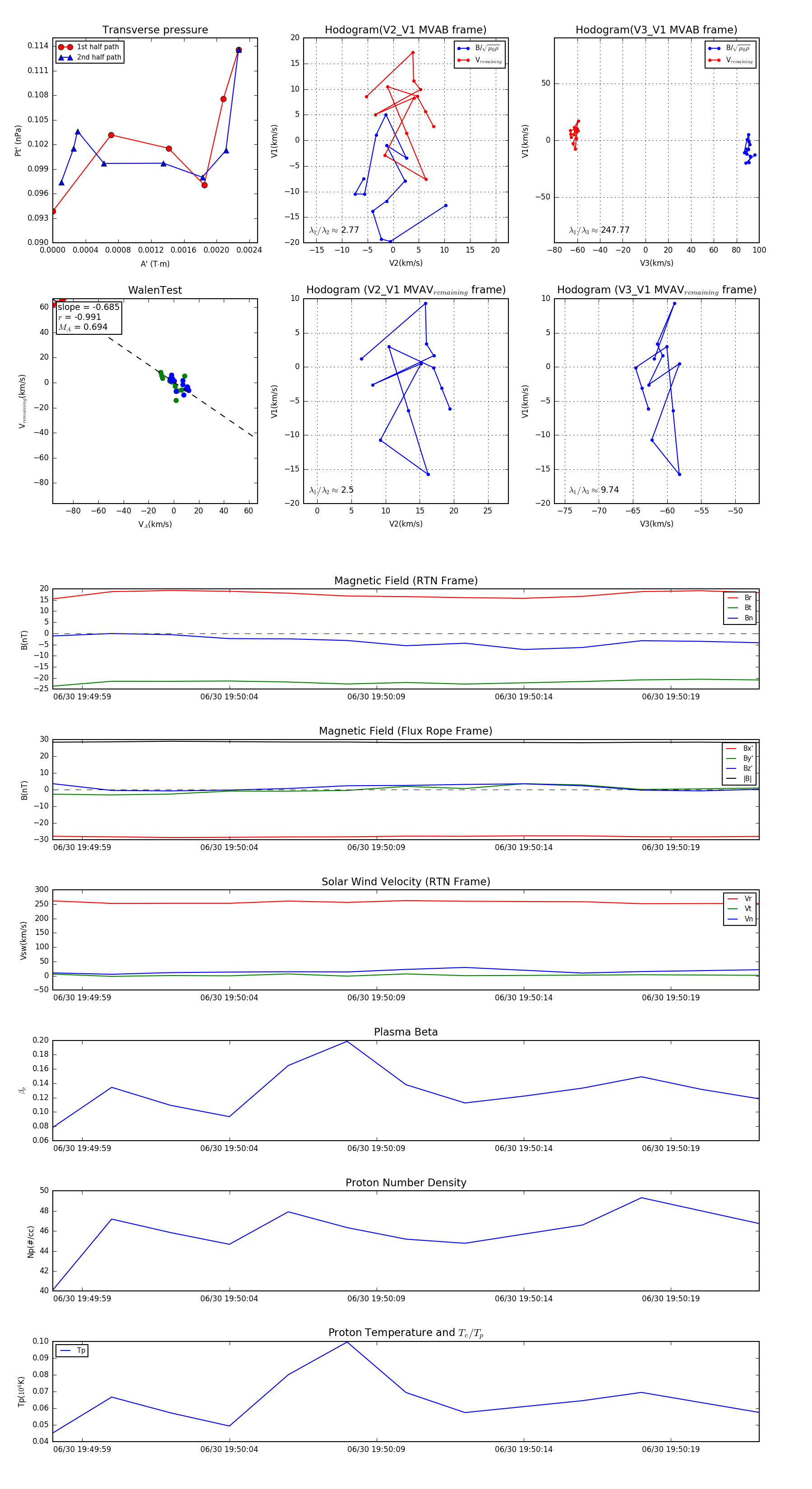
Flux Rope in 2023

Flux Rope Event 2023-06-30 19:49:58 ~ 2023-06-30 19:50:22 (25 seconds)


plot