HOME   LIST
‹–   –›

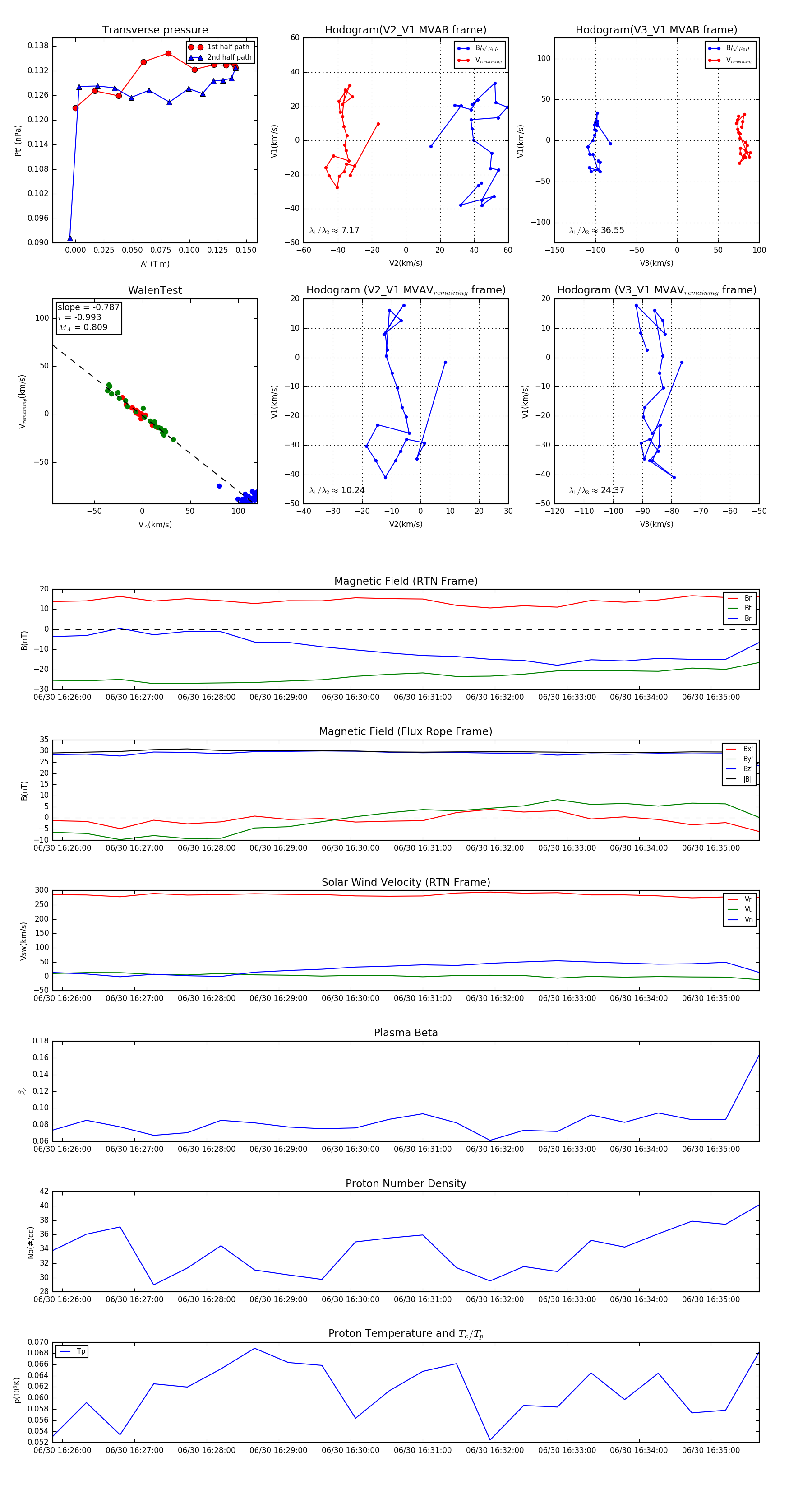
Flux Rope in 2023

Flux Rope Event 2023-06-30 16:25:52 ~ 2023-06-30 16:35:40 (589 seconds)


plot