HOME   LIST
‹–   –›

Flux Rope in 2023

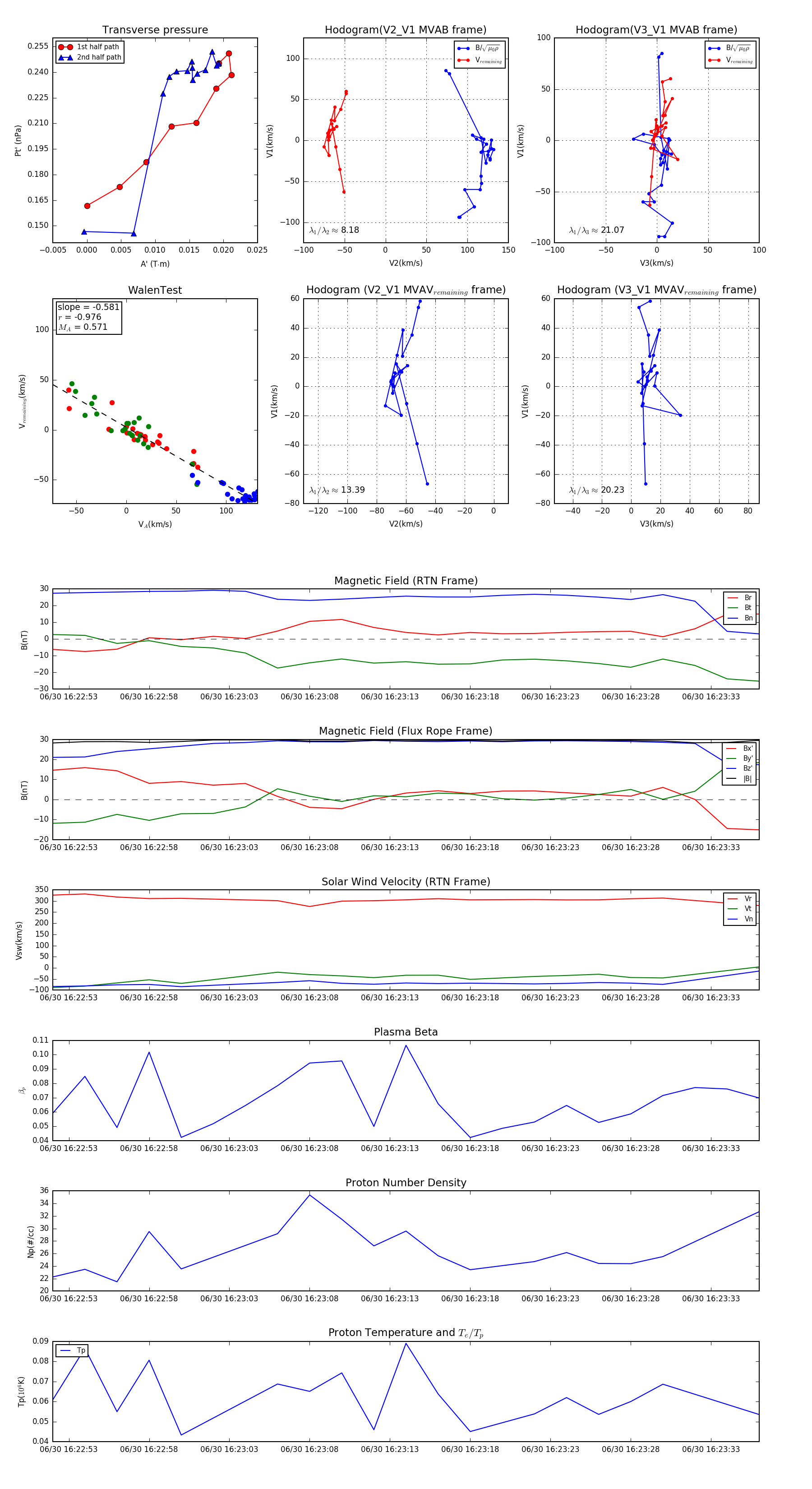
Flux Rope Event 2023-06-30 16:22:52 ~ 2023-06-30 16:23:36 (45 seconds)


plot