HOME   LIST
‹–   –›

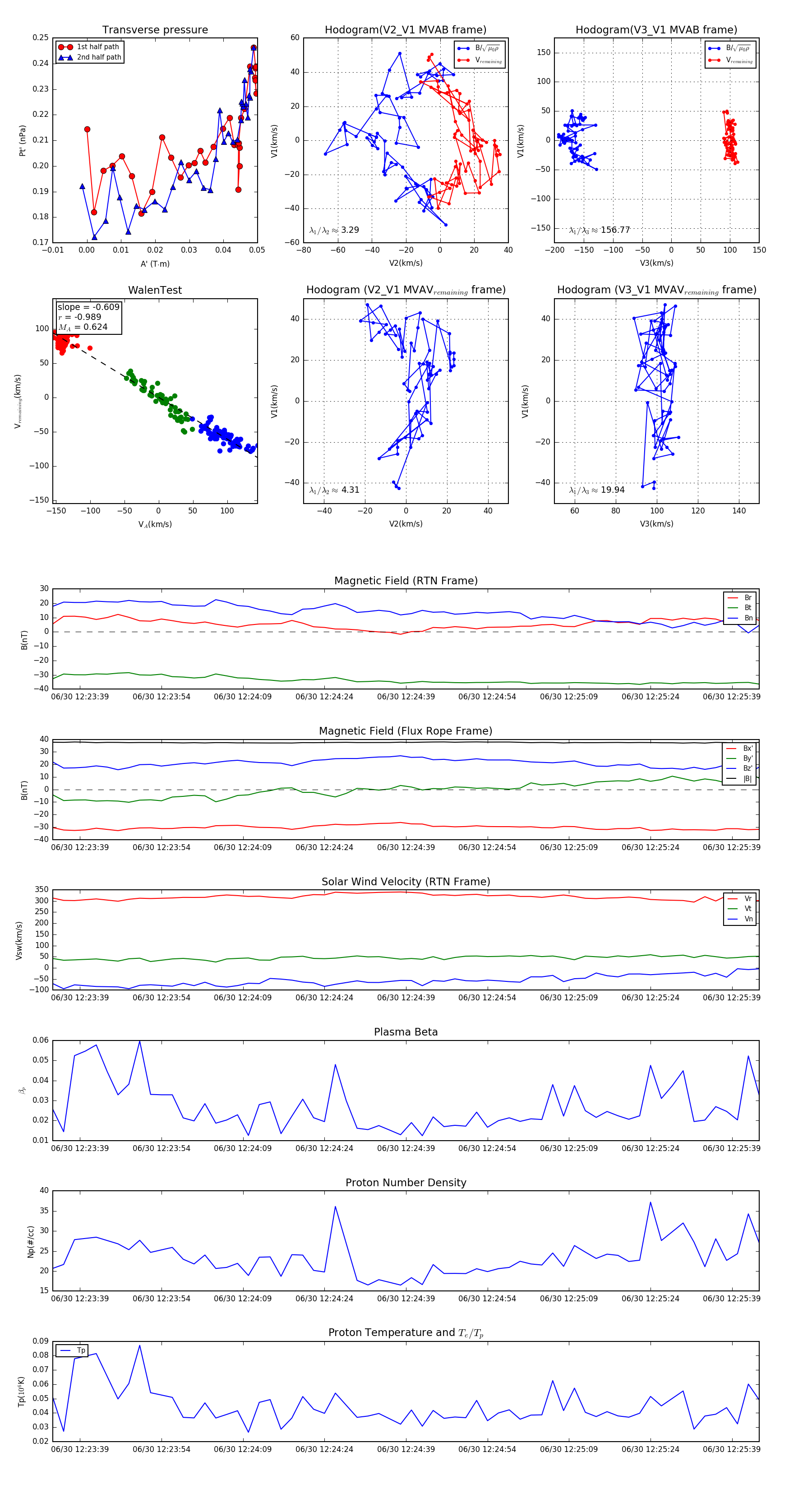
Flux Rope in 2023

Flux Rope Event 2023-06-30 12:23:34 ~ 2023-06-30 12:25:44 (131 seconds)


plot