HOME   LIST
‹–   –›

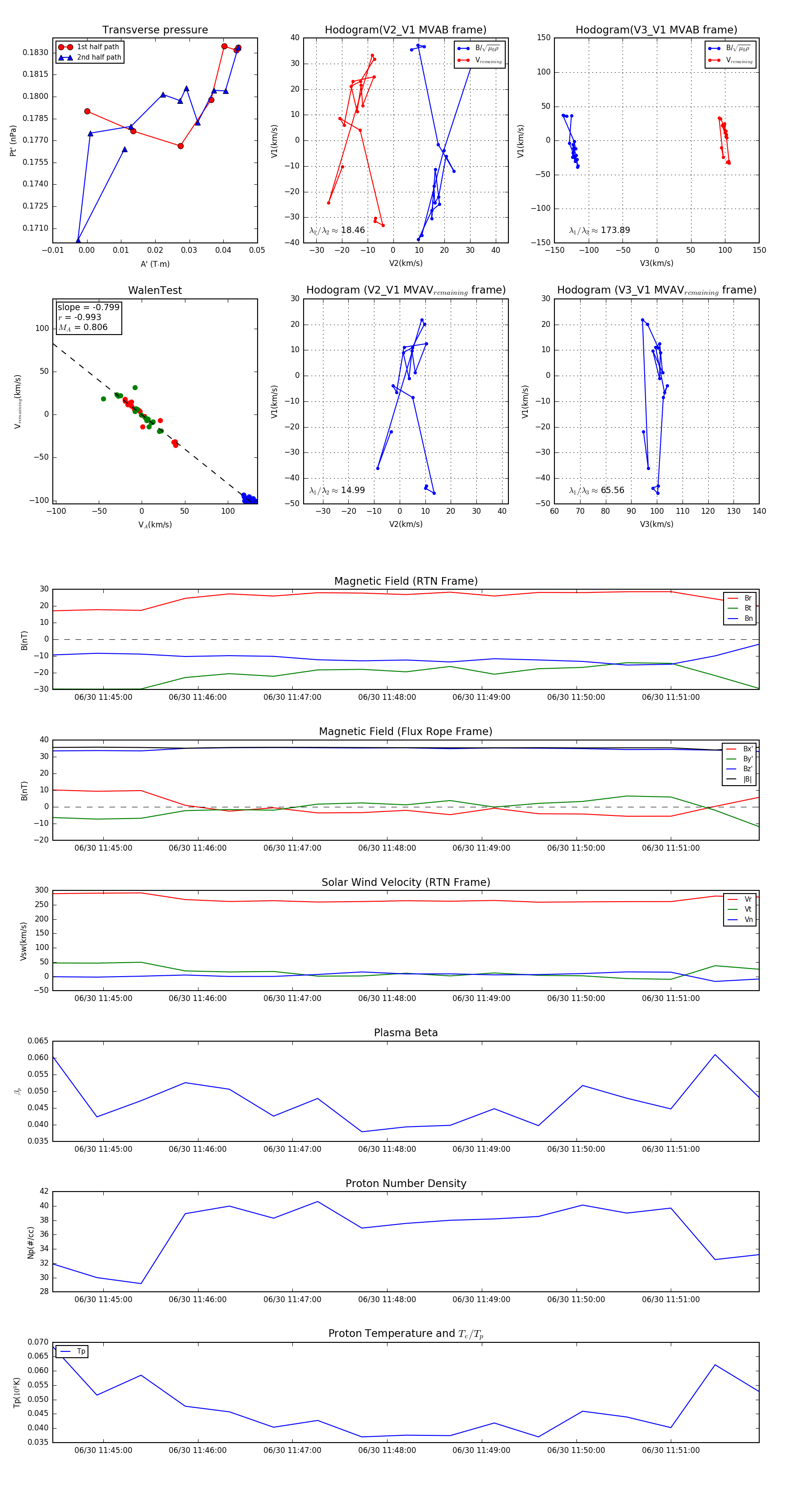
Flux Rope in 2023

Flux Rope Event 2023-06-30 11:44:28 ~ 2023-06-30 11:51:56 (449 seconds)


plot