HOME   LIST
‹–   –›

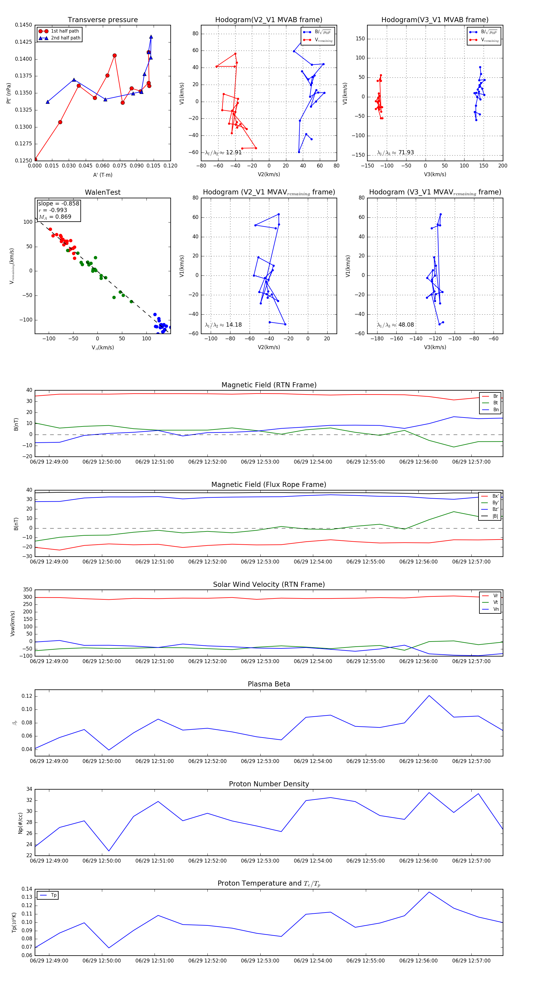
Flux Rope in 2023

Flux Rope Event 2023-06-29 12:48:44 ~ 2023-06-29 12:57:36 (533 seconds)


plot