HOME   LIST
‹–   –›

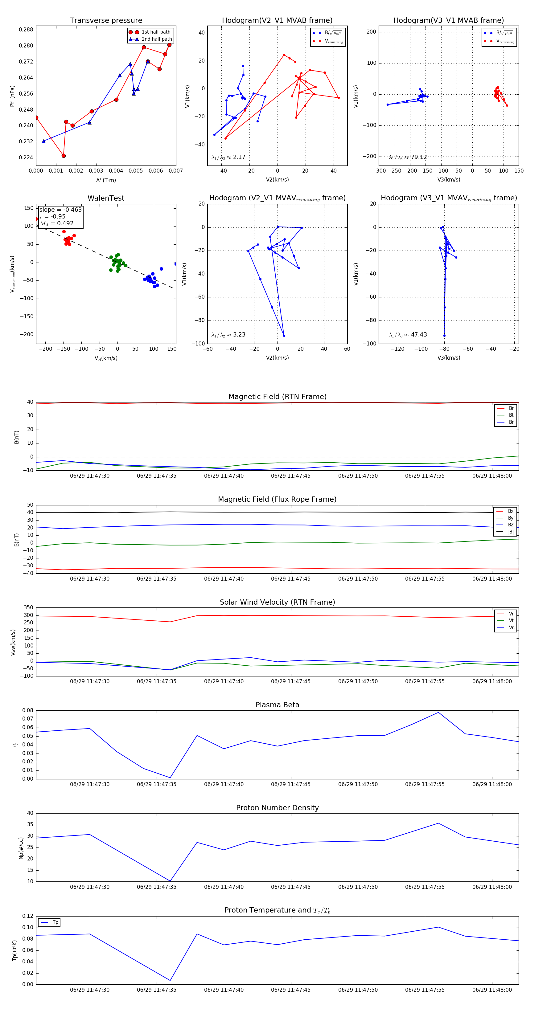
Flux Rope in 2023

Flux Rope Event 2023-06-29 11:47:26 ~ 2023-06-29 11:48:02 (37 seconds)


plot