HOME   LIST
‹–   –›

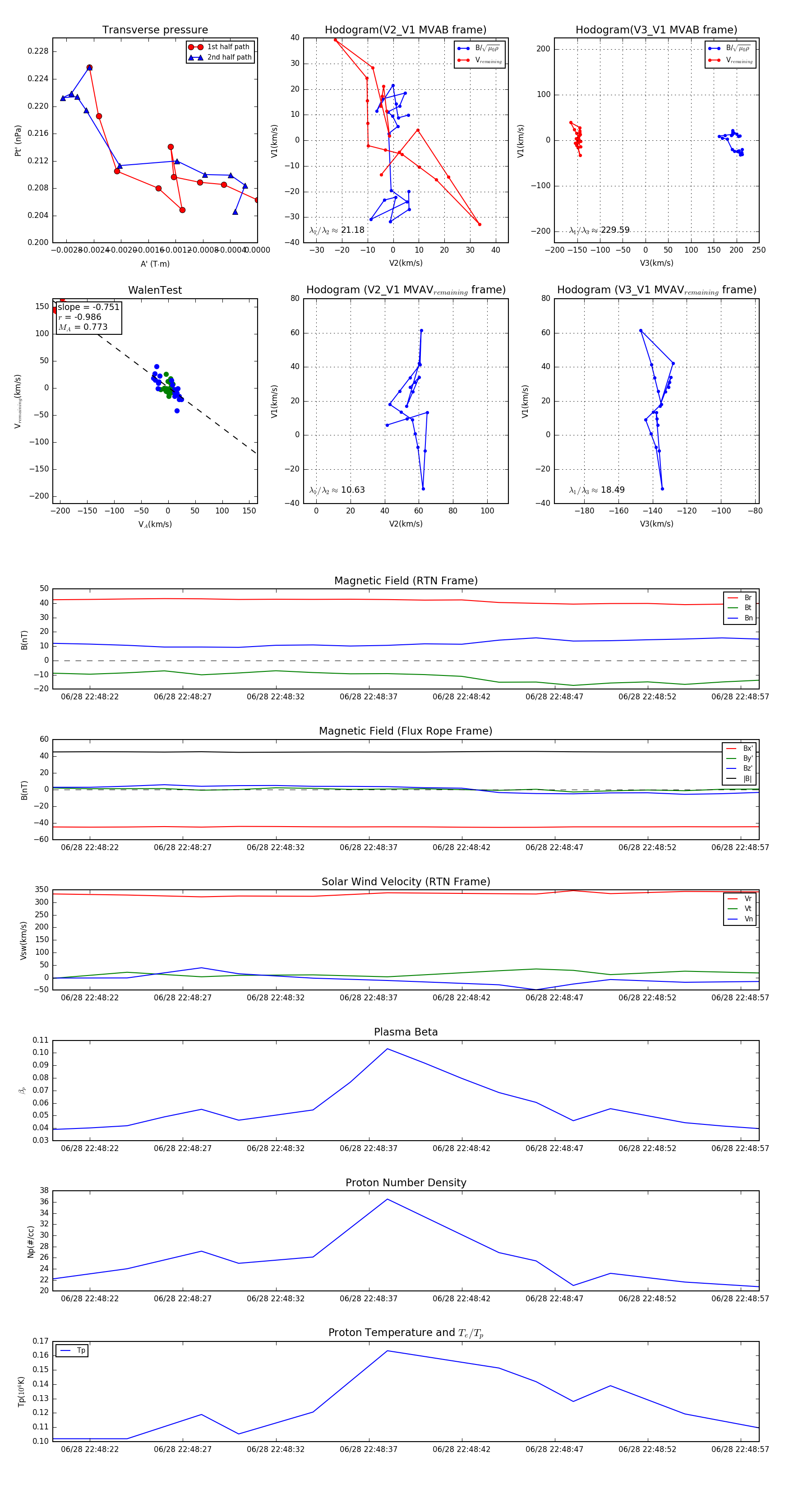
Flux Rope in 2023

Flux Rope Event 2023-06-28 22:48:20 ~ 2023-06-28 22:48:58 (39 seconds)


plot