HOME   LIST
‹–   –›

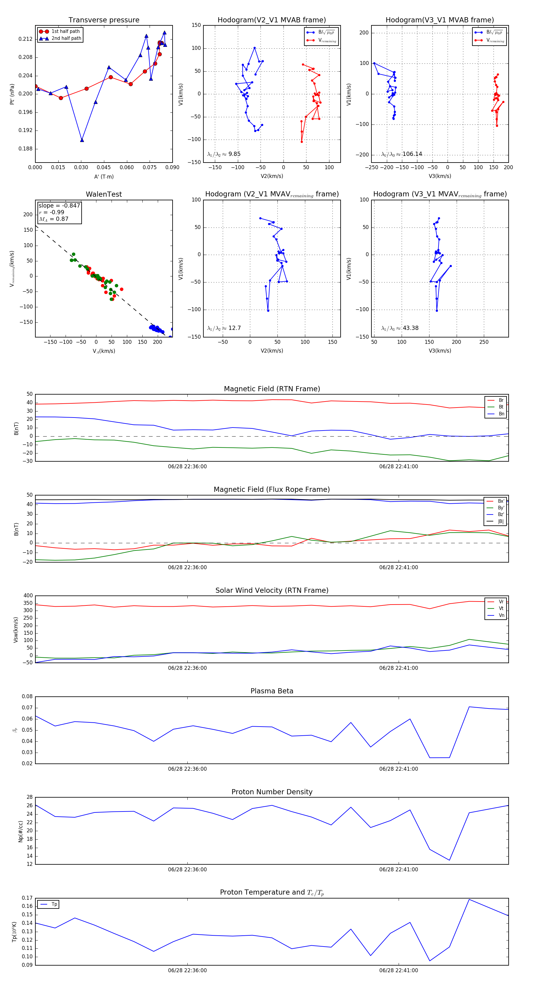
Flux Rope in 2023

Flux Rope Event 2023-06-28 22:32:24 ~ 2023-06-28 22:43:36 (673 seconds)


plot