HOME   LIST
‹–   –›

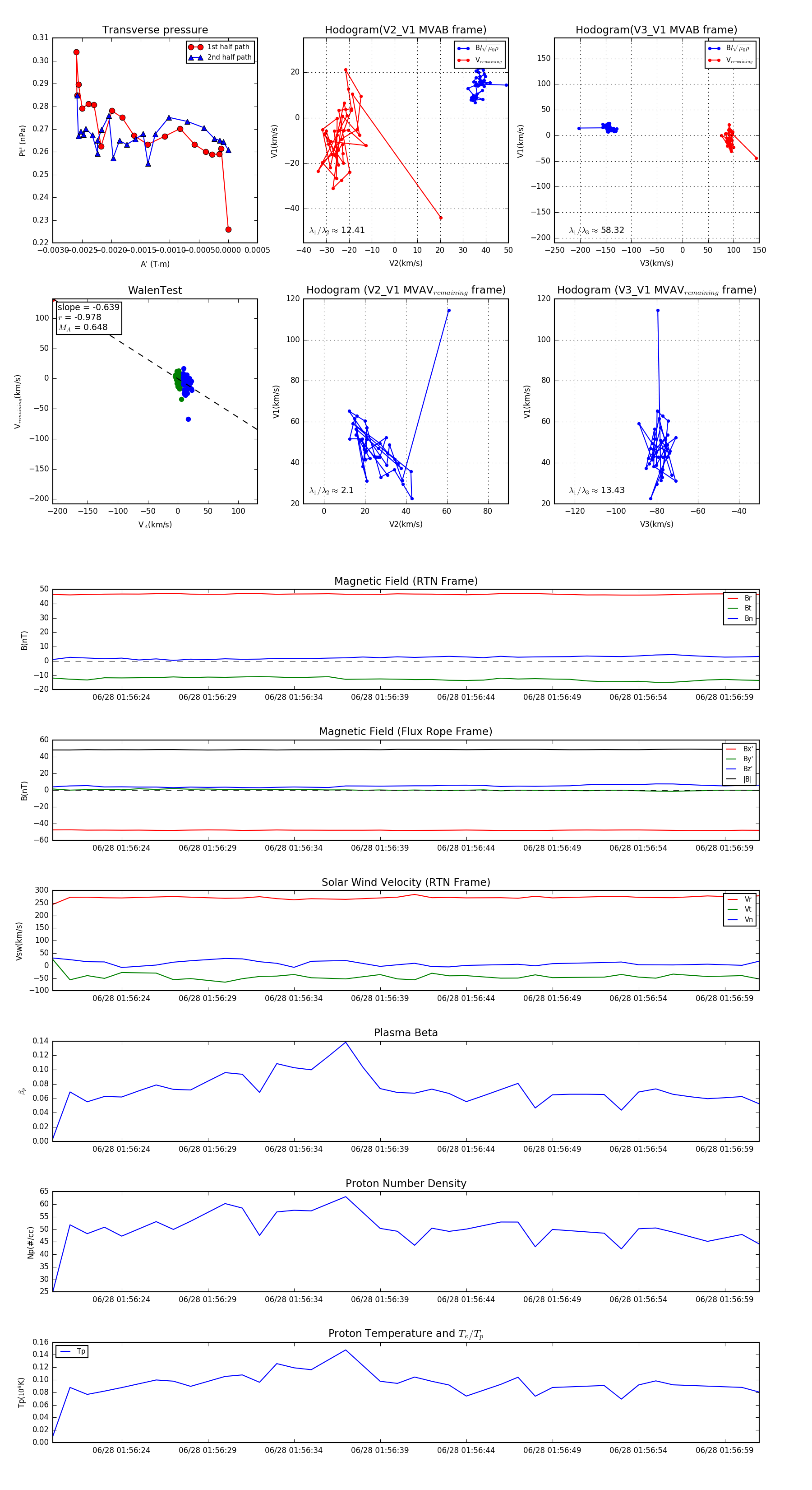
Flux Rope in 2023

Flux Rope Event 2023-06-28 01:56:20 ~ 2023-06-28 01:57:01 (42 seconds)


plot