HOME   LIST
‹–   –›

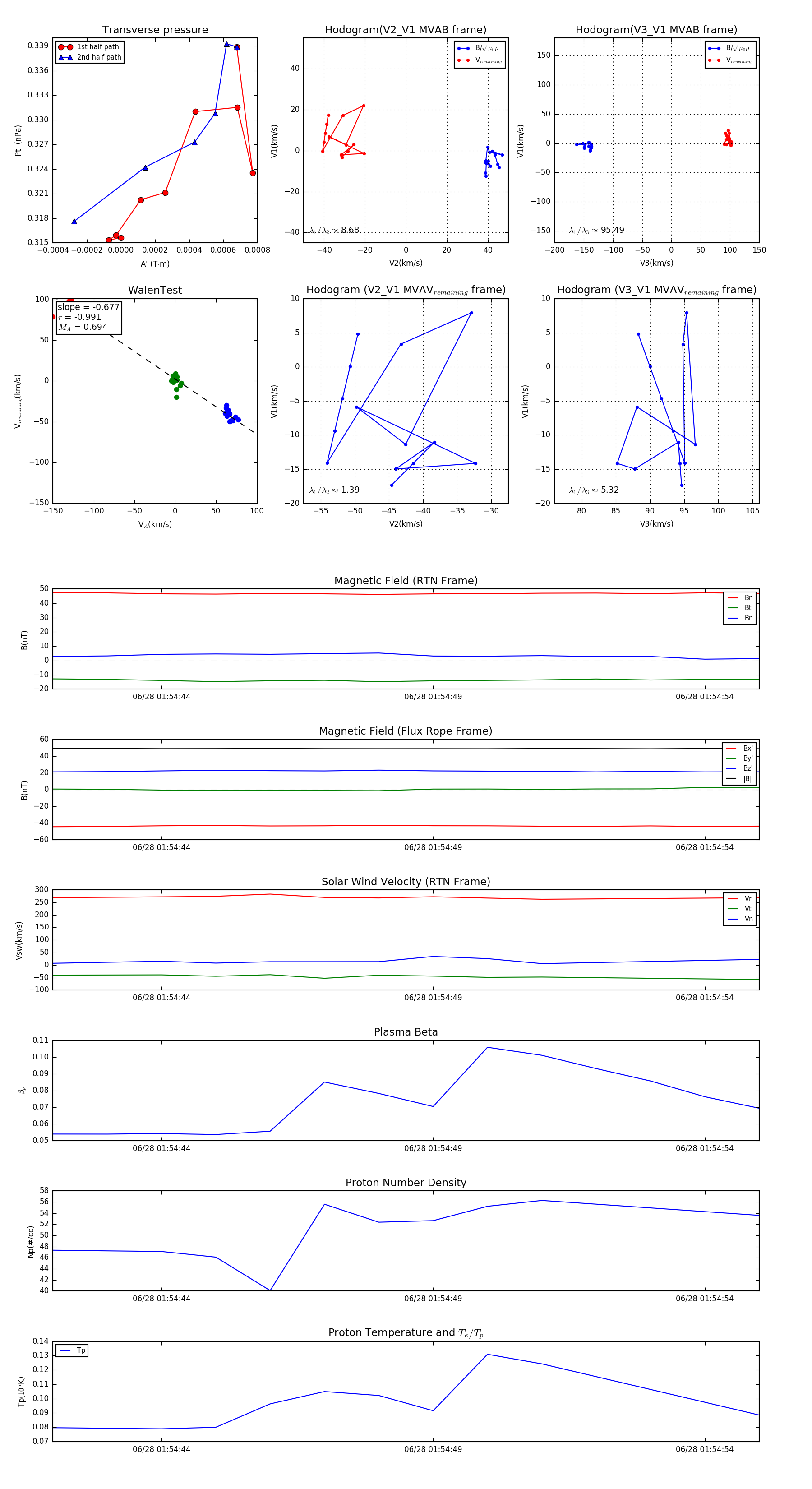
Flux Rope in 2023

Flux Rope Event 2023-06-28 01:54:42 ~ 2023-06-28 01:54:55 (14 seconds)


plot