HOME   LIST
‹–   –›

Flux Rope in 2023

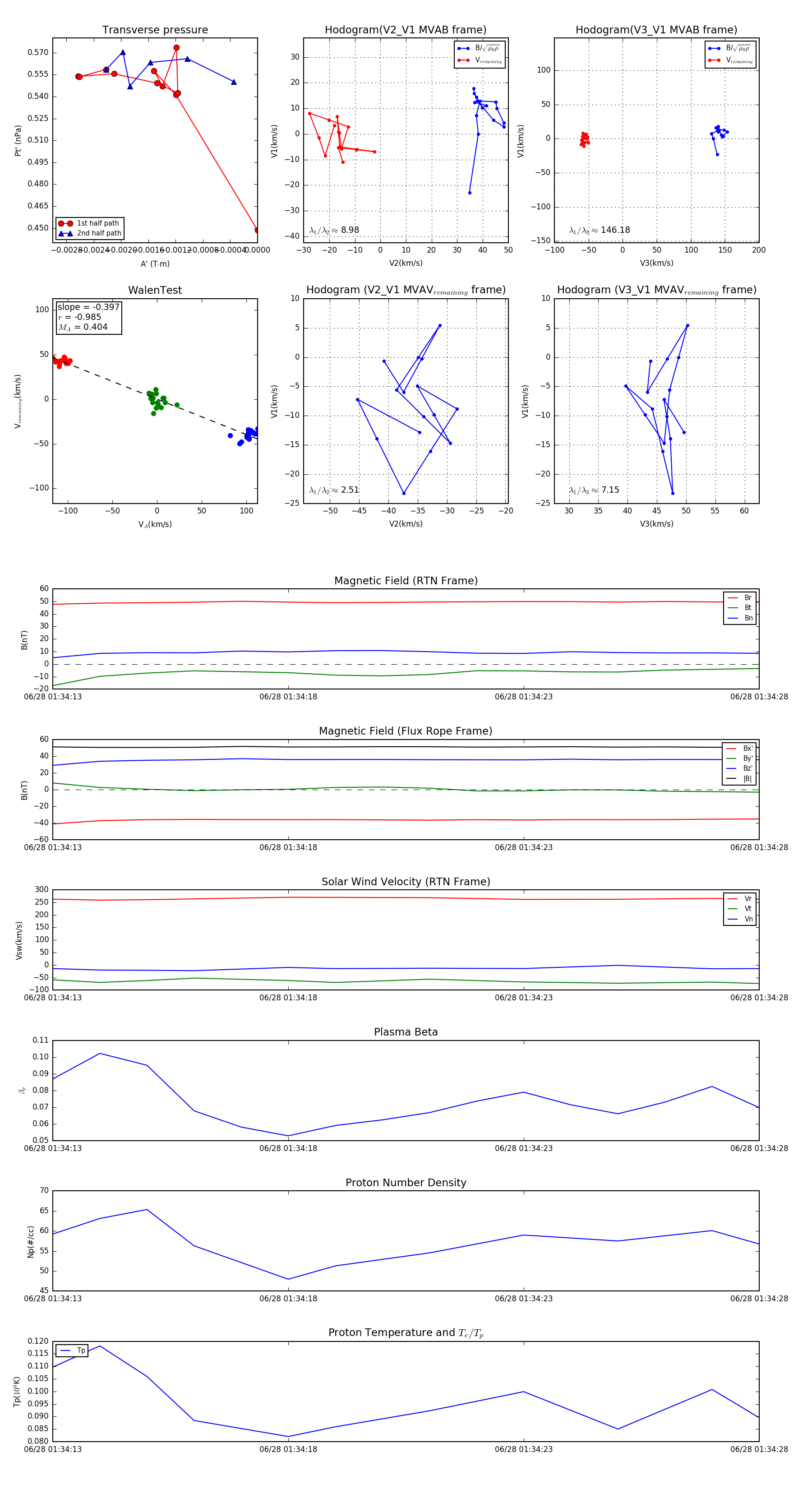
Flux Rope Event 2023-06-28 01:34:13 ~ 2023-06-28 01:34:28 (16 seconds)


plot