HOME   LIST
‹–   –›

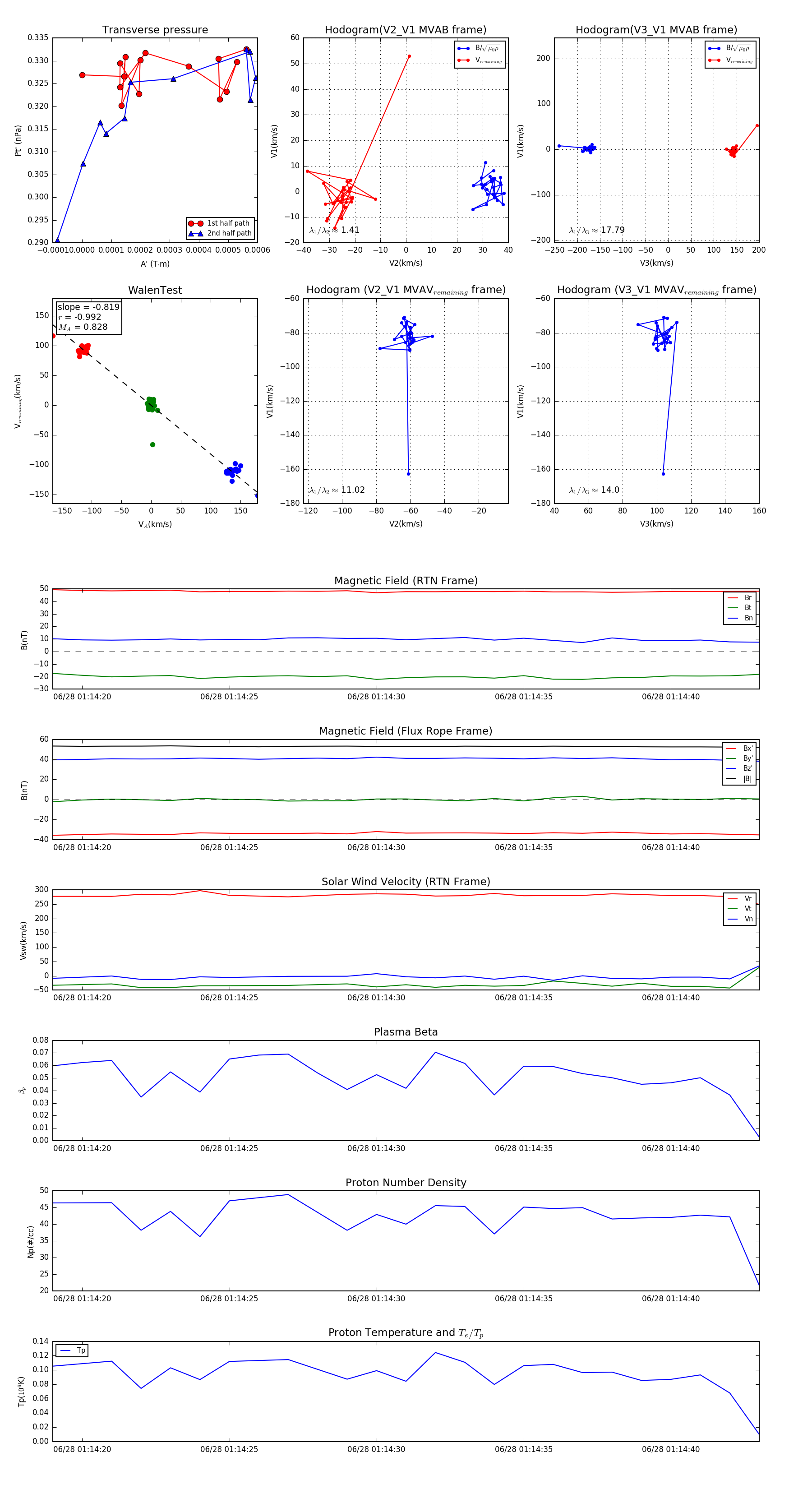
Flux Rope in 2023

Flux Rope Event 2023-06-28 01:14:19 ~ 2023-06-28 01:14:43 (25 seconds)


plot