HOME   LIST
‹–   –›

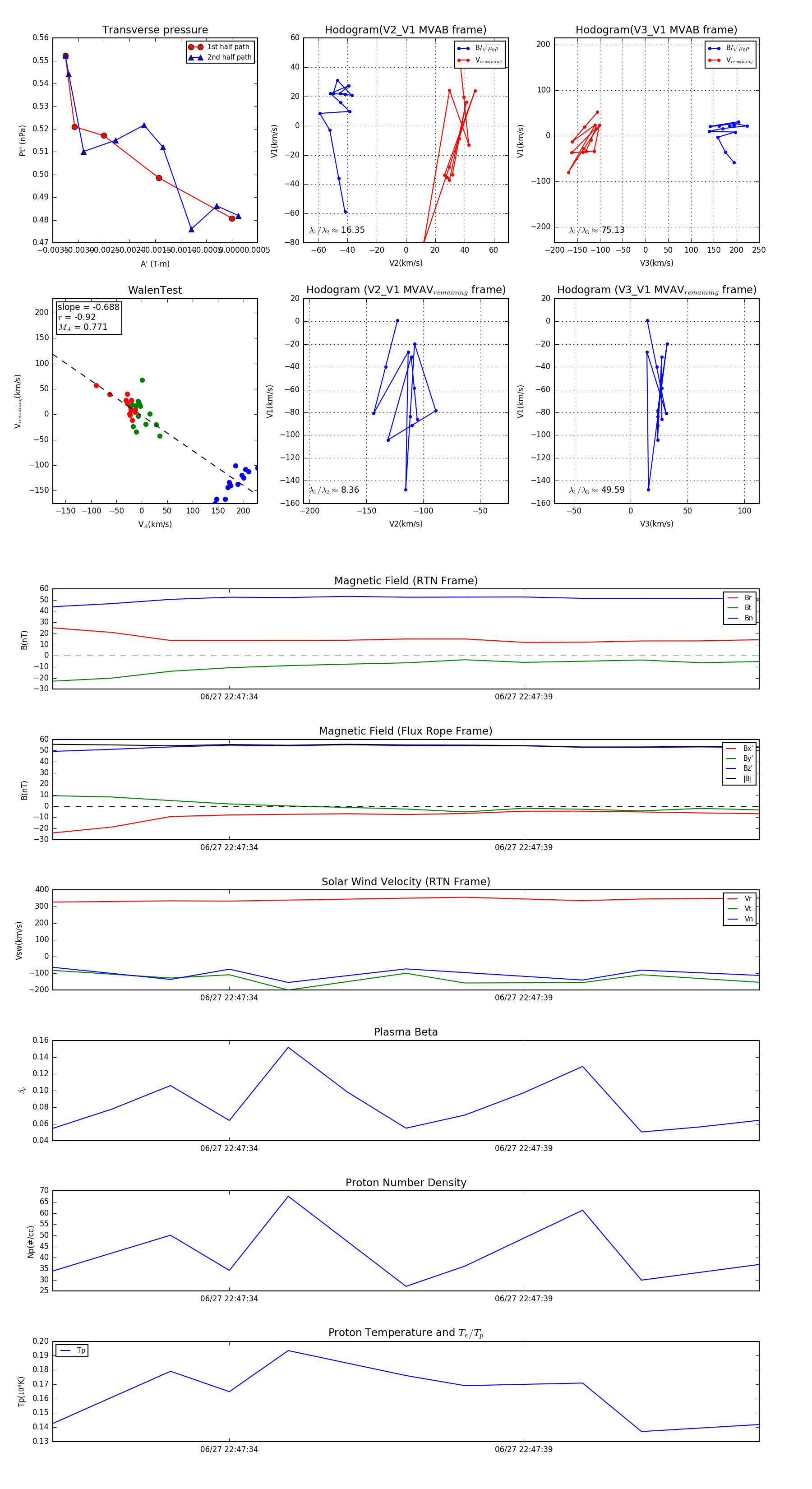
Flux Rope in 2023

Flux Rope Event 2023-06-27 22:47:31 ~ 2023-06-27 22:47:43 (13 seconds)


plot