HOME   LIST
‹–   –›

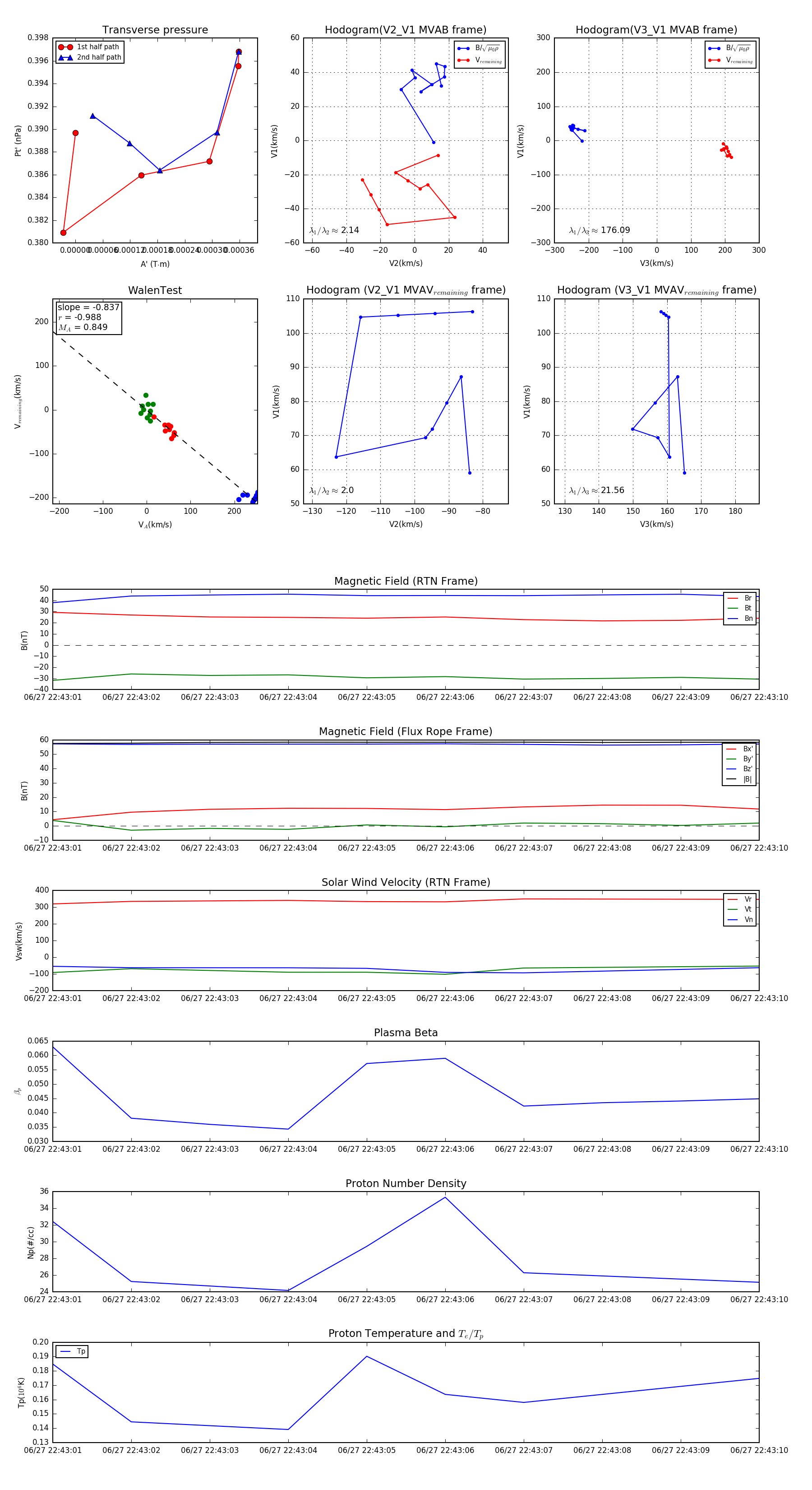
Flux Rope in 2023

Flux Rope Event 2023-06-27 22:43:01 ~ 2023-06-27 22:43:10 (10 seconds)


plot