HOME   LIST
‹–   –›

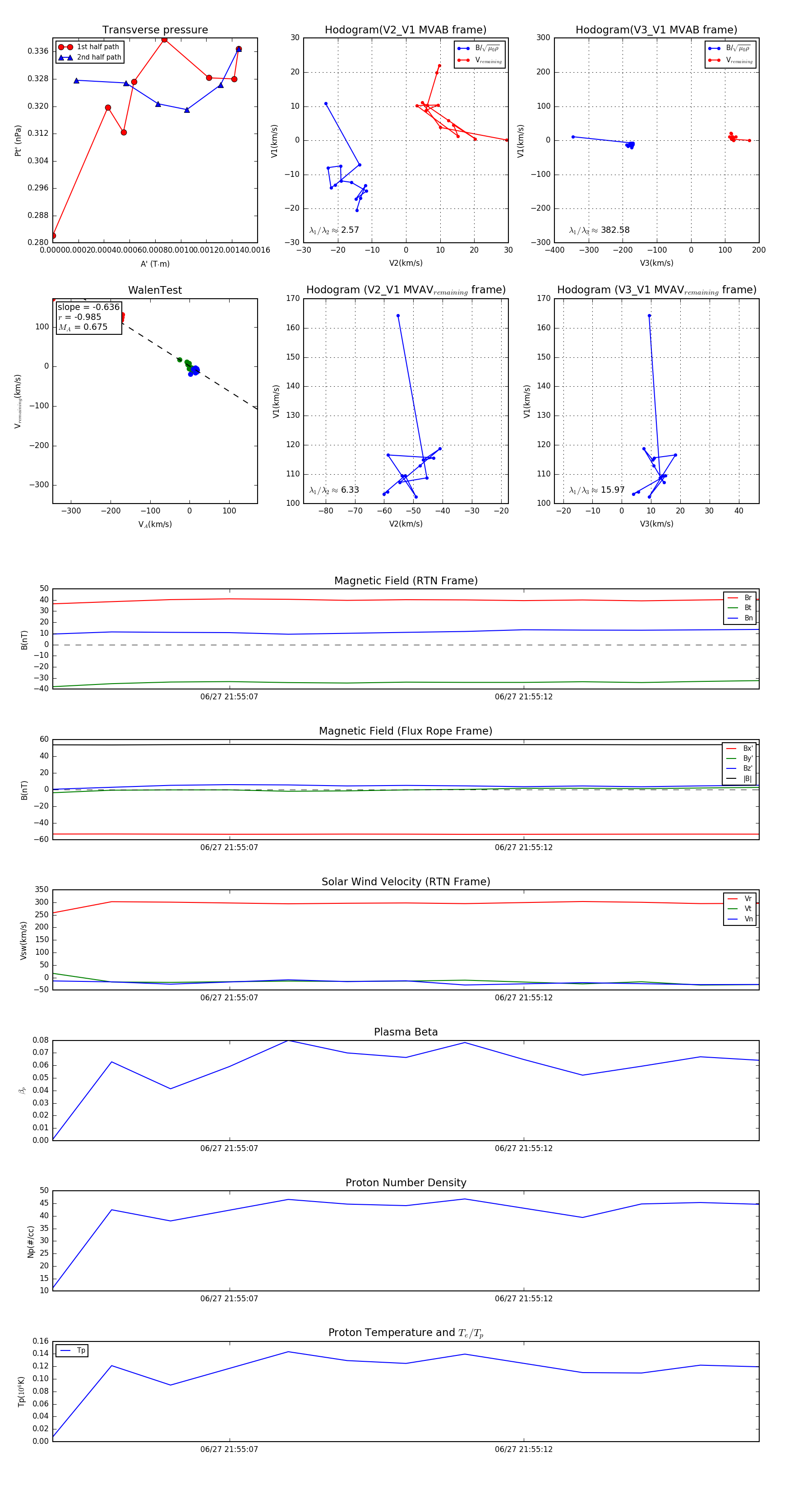
Flux Rope in 2023

Flux Rope Event 2023-06-27 21:55:04 ~ 2023-06-27 21:55:16 (13 seconds)


plot