HOME   LIST
‹–   –›

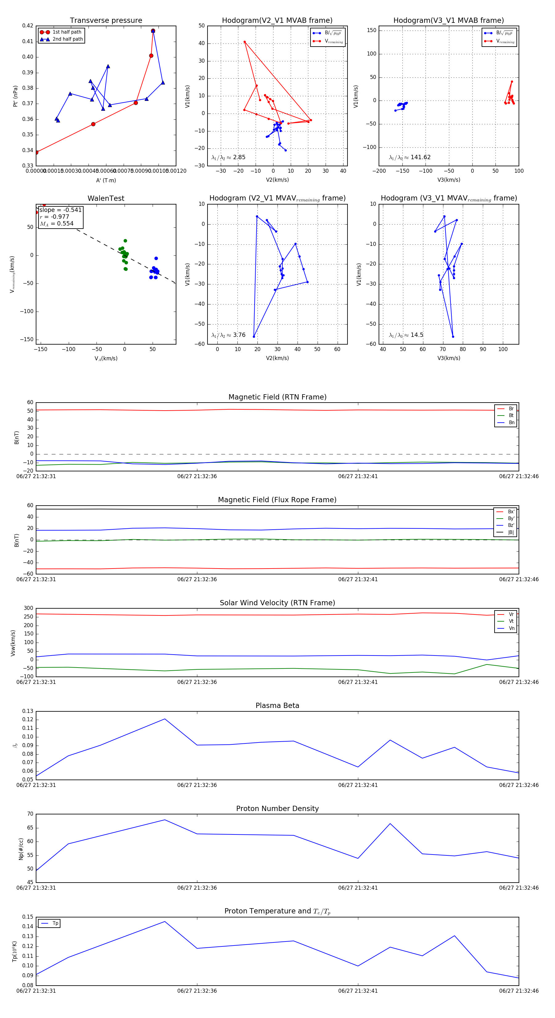
Flux Rope in 2023

Flux Rope Event 2023-06-27 21:32:31 ~ 2023-06-27 21:32:46 (16 seconds)


plot