HOME   LIST
‹–   –›

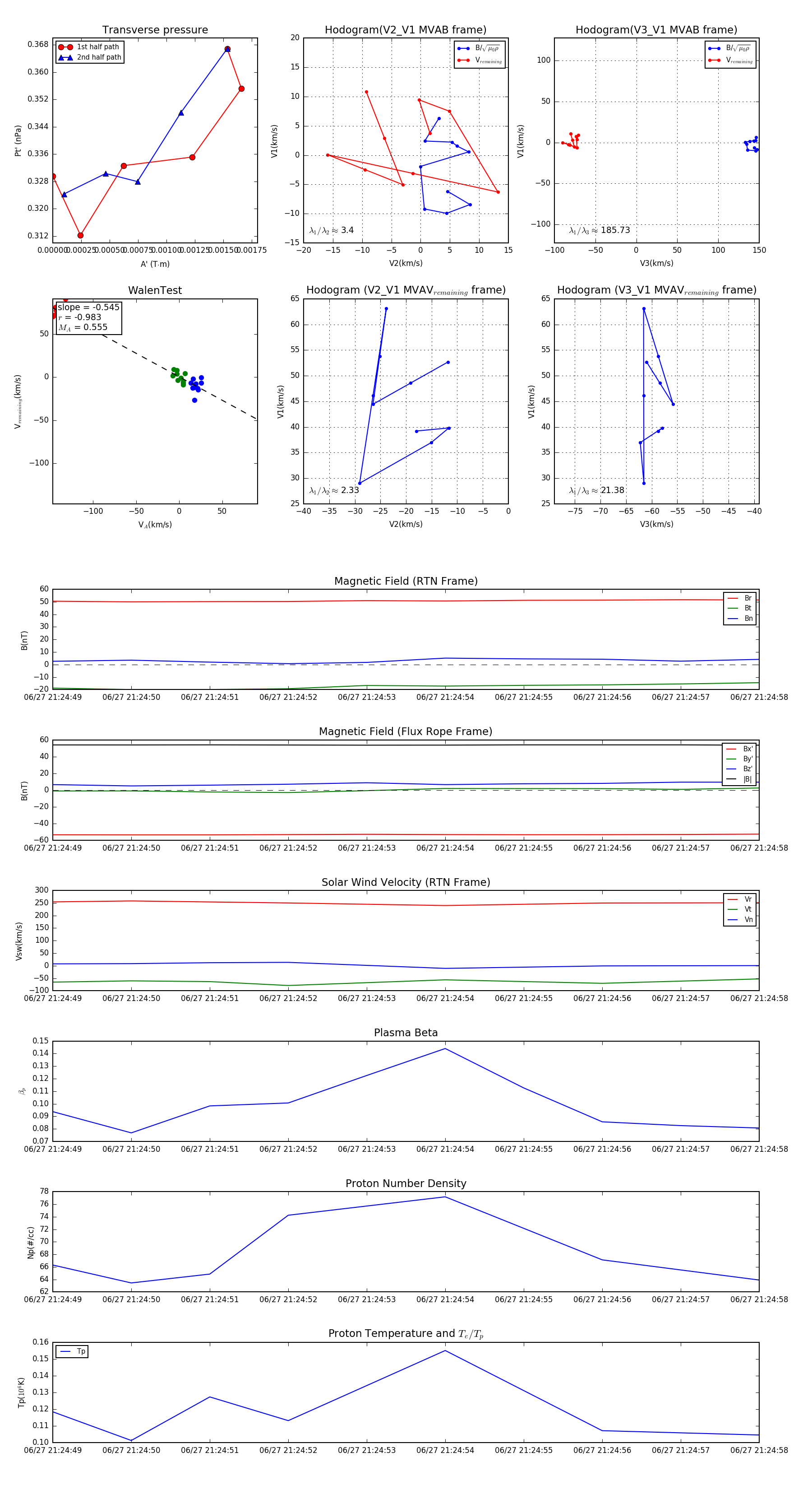
Flux Rope in 2023

Flux Rope Event 2023-06-27 21:24:49 ~ 2023-06-27 21:24:58 (10 seconds)


plot