HOME   LIST
‹–   –›

Flux Rope in 2023

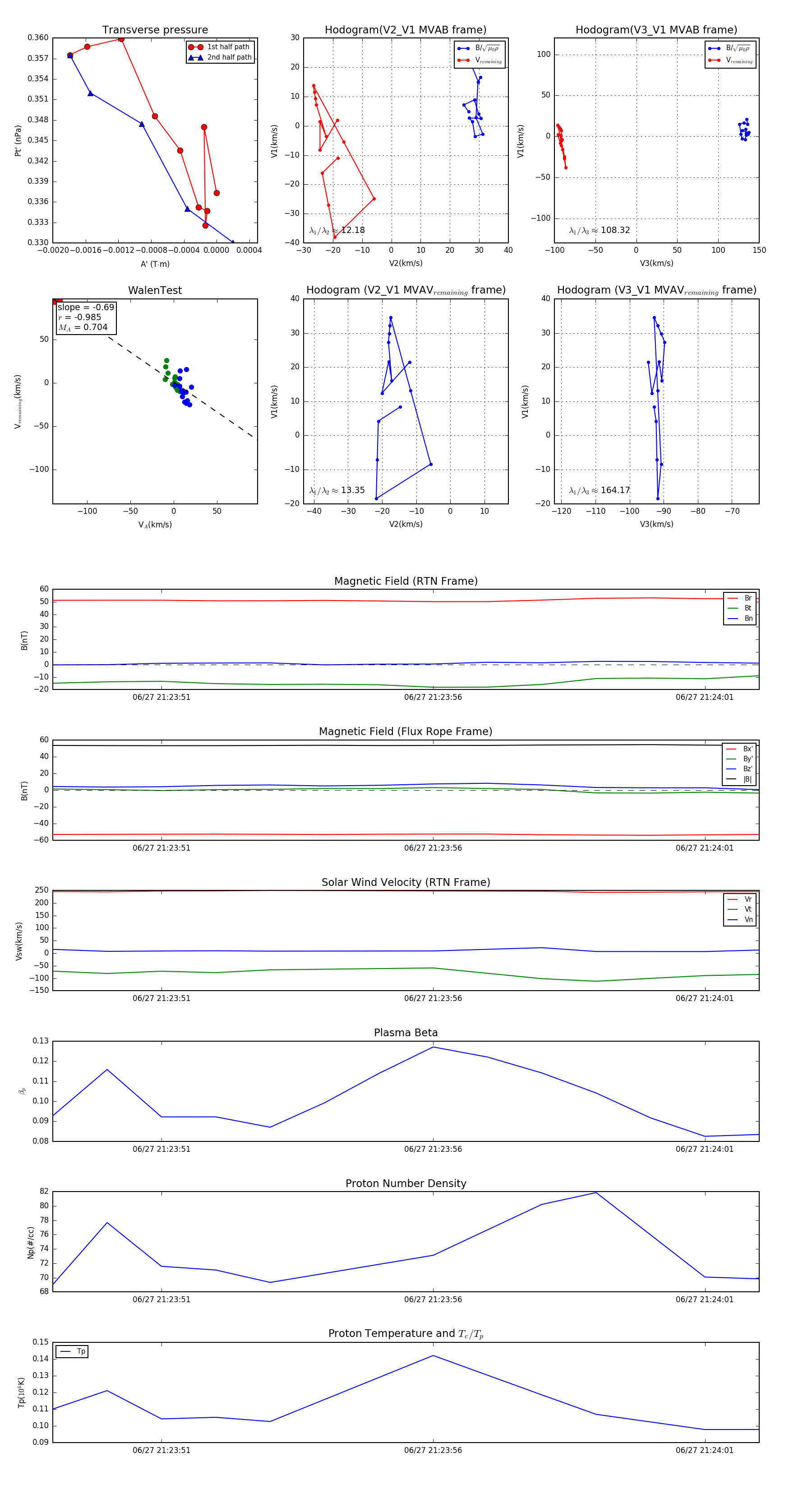
Flux Rope Event 2023-06-27 21:23:49 ~ 2023-06-27 21:24:02 (14 seconds)


plot