HOME   LIST
‹–   –›

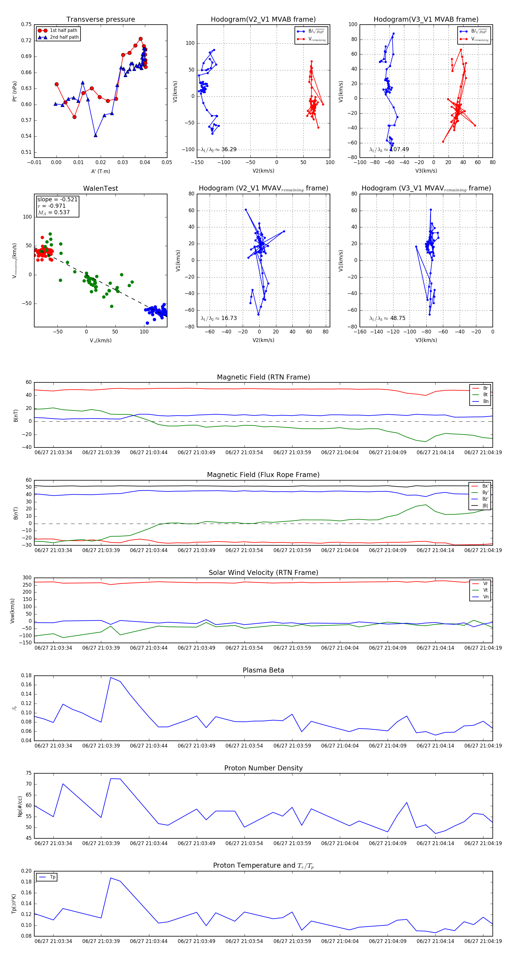
Flux Rope in 2023

Flux Rope Event 2023-06-27 21:03:32 ~ 2023-06-27 21:04:20 (49 seconds)


plot