HOME   LIST
‹–   –›

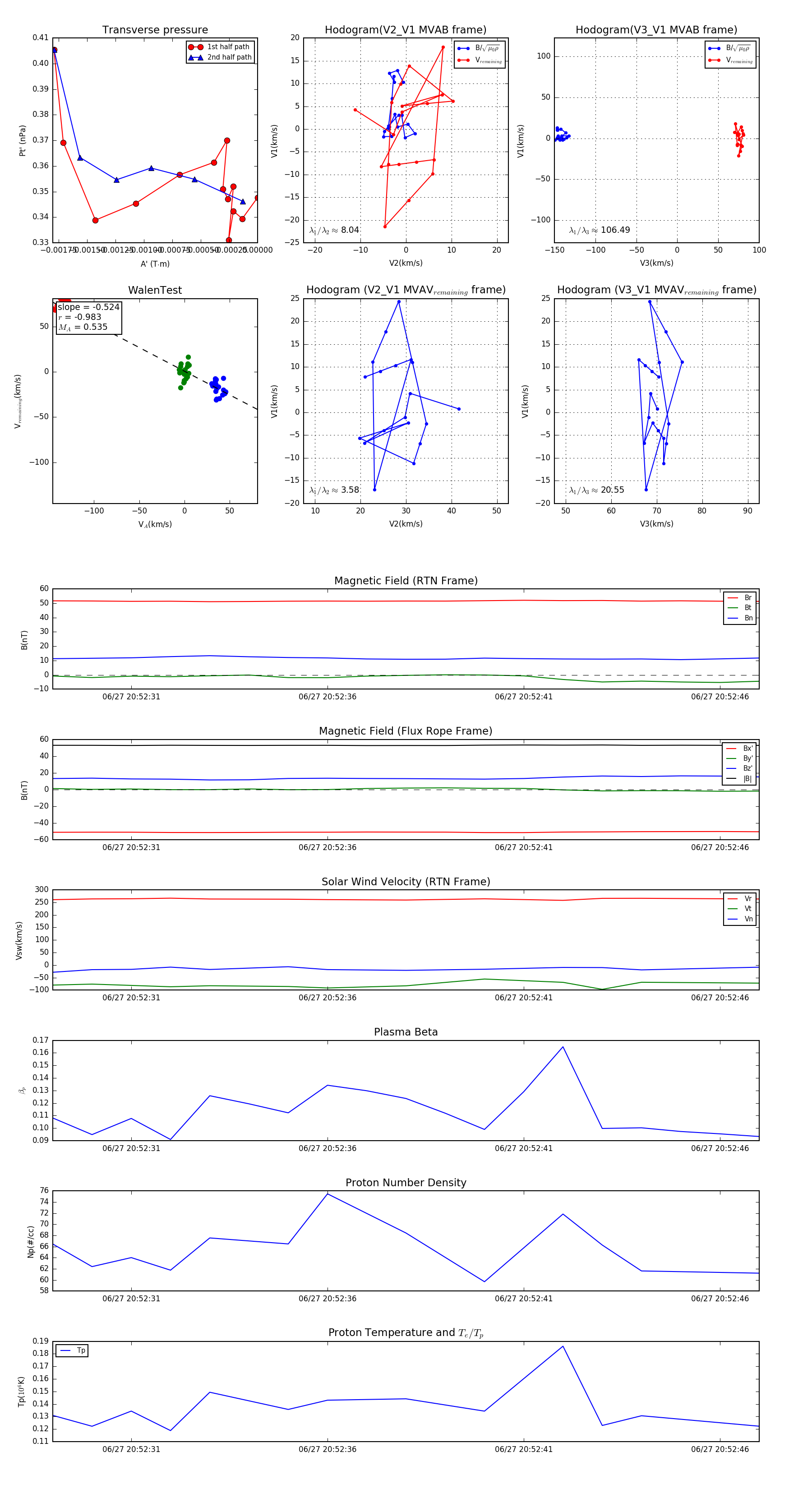
Flux Rope in 2023

Flux Rope Event 2023-06-27 20:52:29 ~ 2023-06-27 20:52:47 (19 seconds)


plot