HOME   LIST
‹–   –›

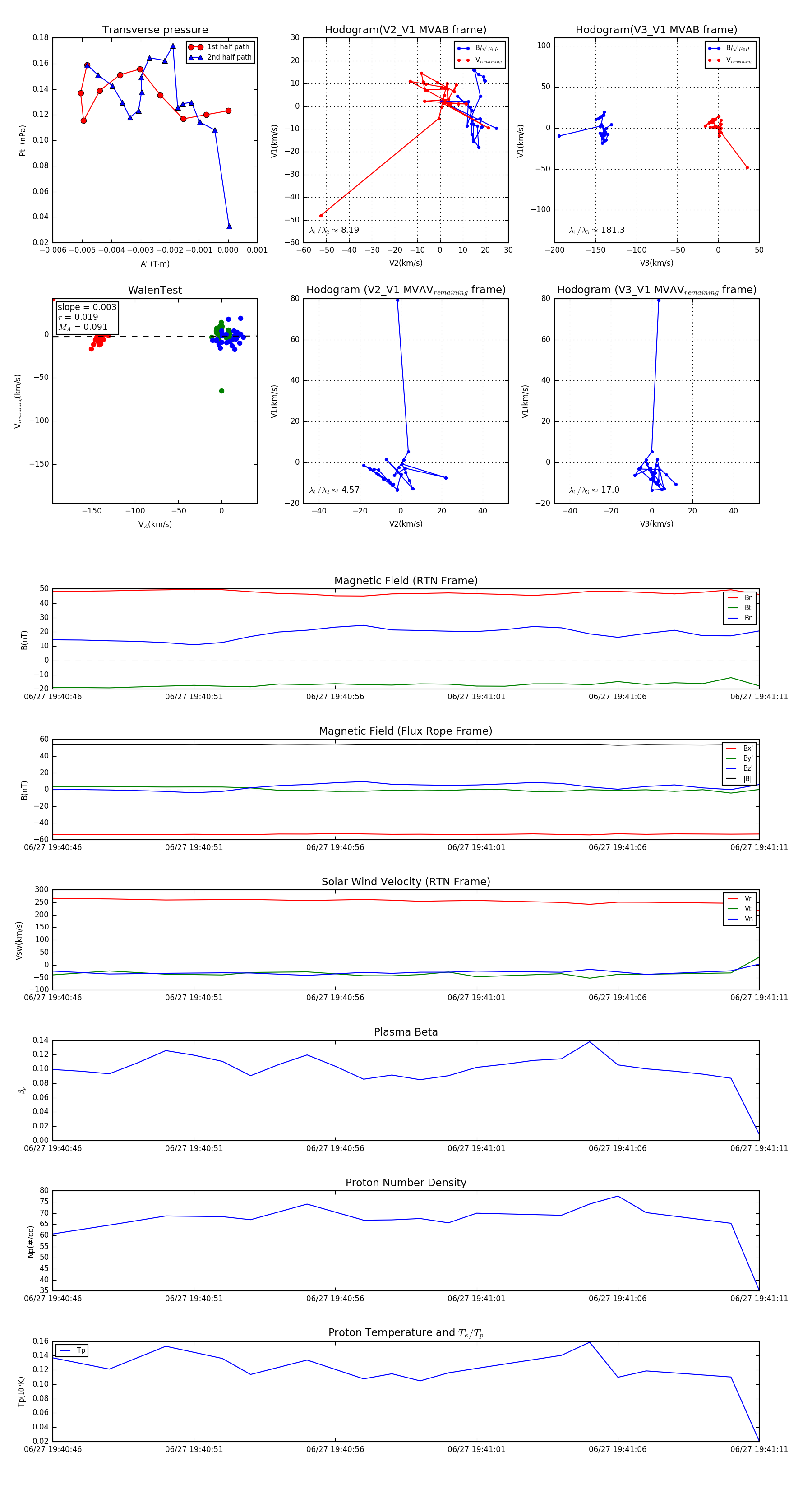
Flux Rope in 2023

Flux Rope Event 2023-06-27 19:40:46 ~ 2023-06-27 19:41:11 (26 seconds)


plot