HOME   LIST
‹–   –›

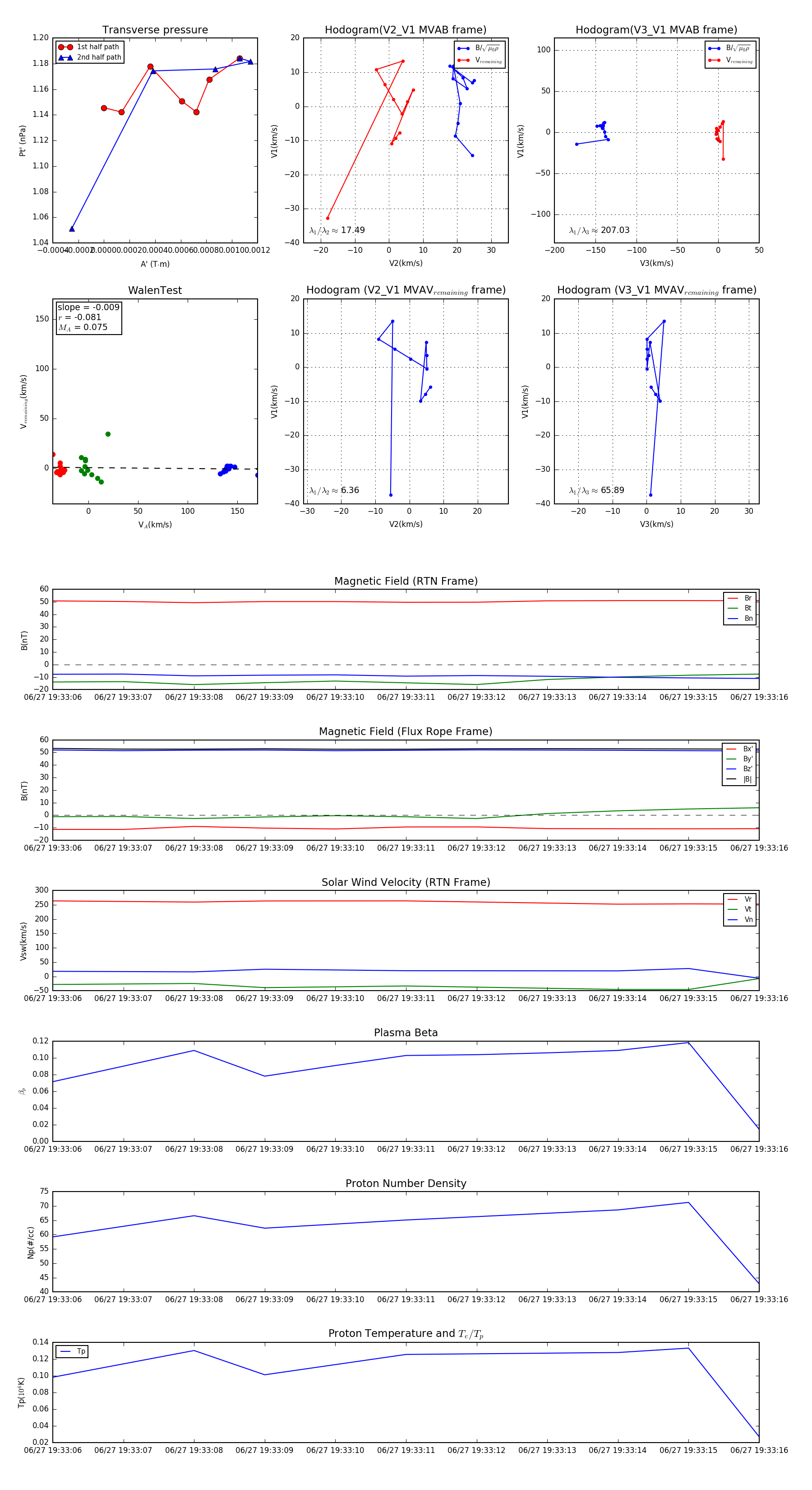
Flux Rope in 2023

Flux Rope Event 2023-06-27 19:33:06 ~ 2023-06-27 19:33:16 (11 seconds)


plot