HOME   LIST
‹–   –›

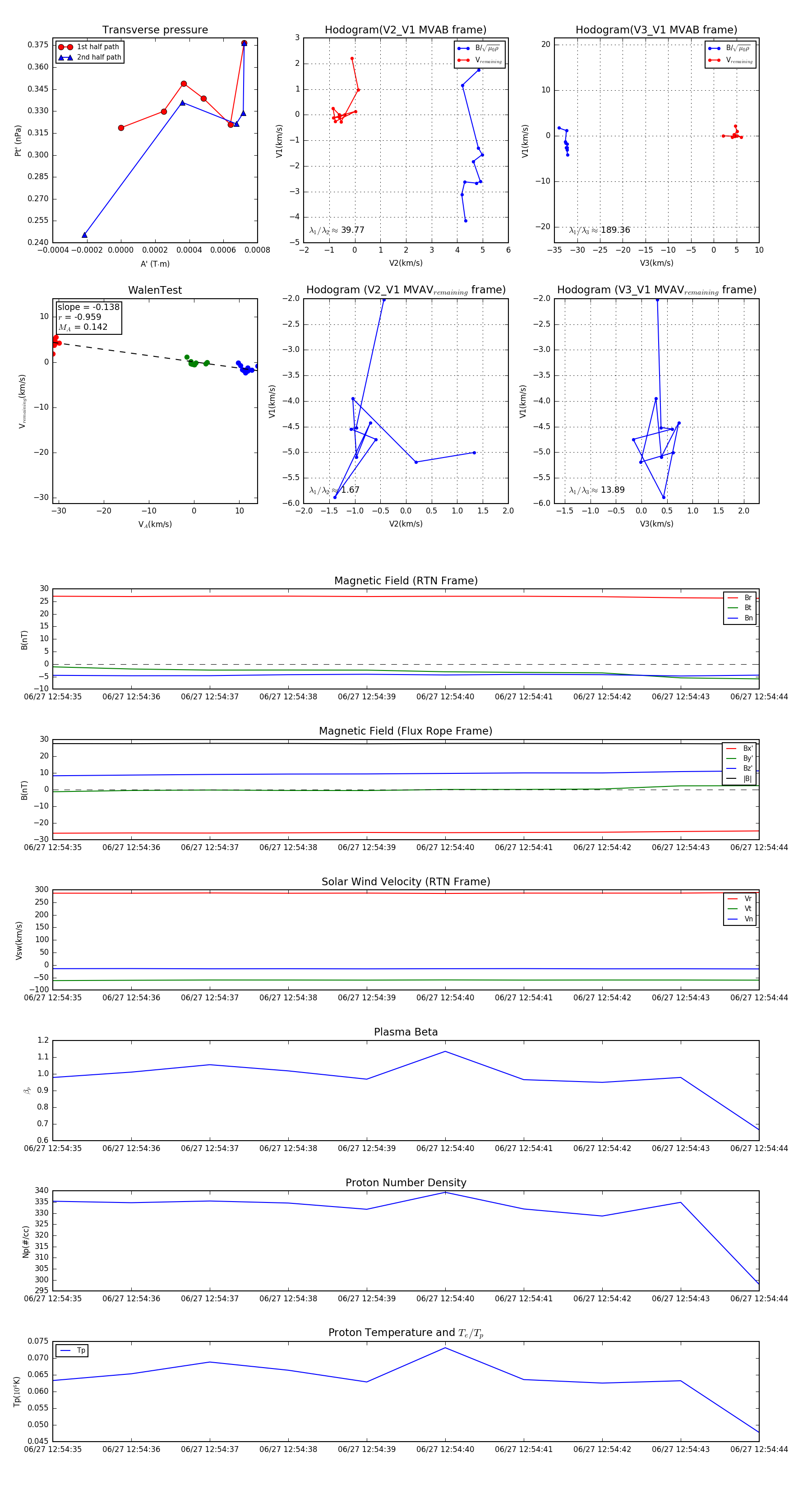
Flux Rope in 2023

Flux Rope Event 2023-06-27 12:54:35 ~ 2023-06-27 12:54:44 (10 seconds)


plot