HOME   LIST
‹–   –›

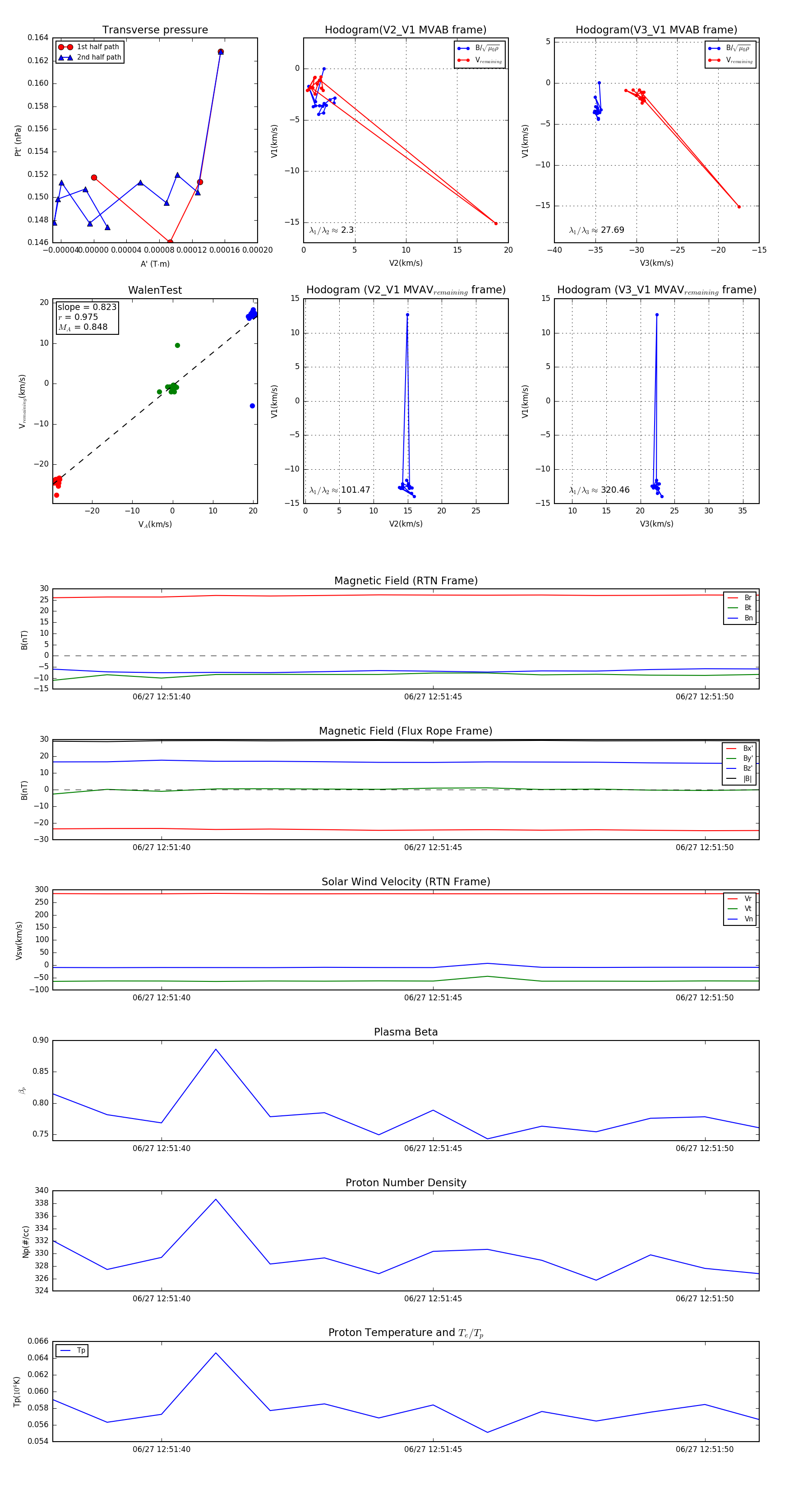
Flux Rope in 2023

Flux Rope Event 2023-06-27 12:51:38 ~ 2023-06-27 12:51:51 (14 seconds)


plot