HOME   LIST
‹–   –›

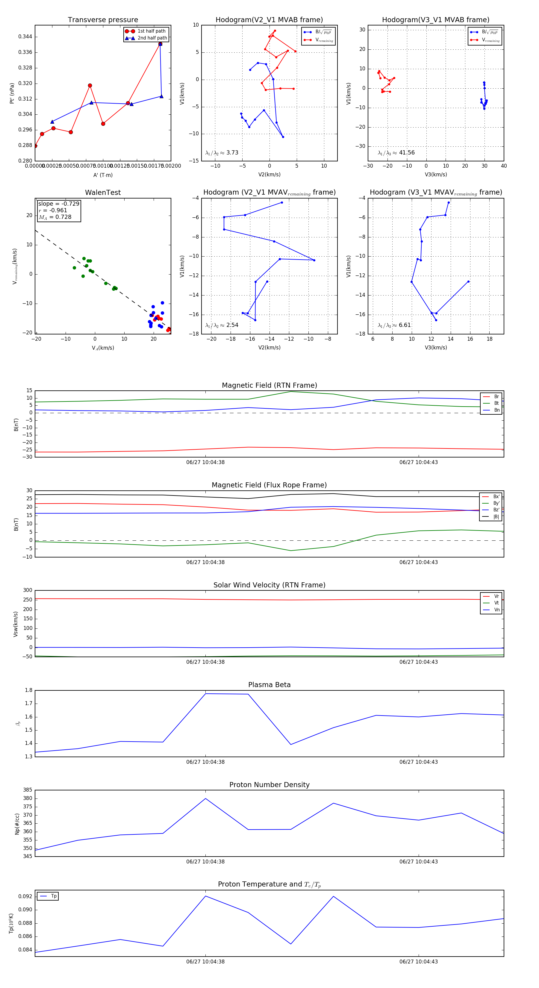
Flux Rope in 2023

Flux Rope Event 2023-06-27 10:04:34 ~ 2023-06-27 10:04:45 (12 seconds)


plot