HOME   LIST
‹–   –›

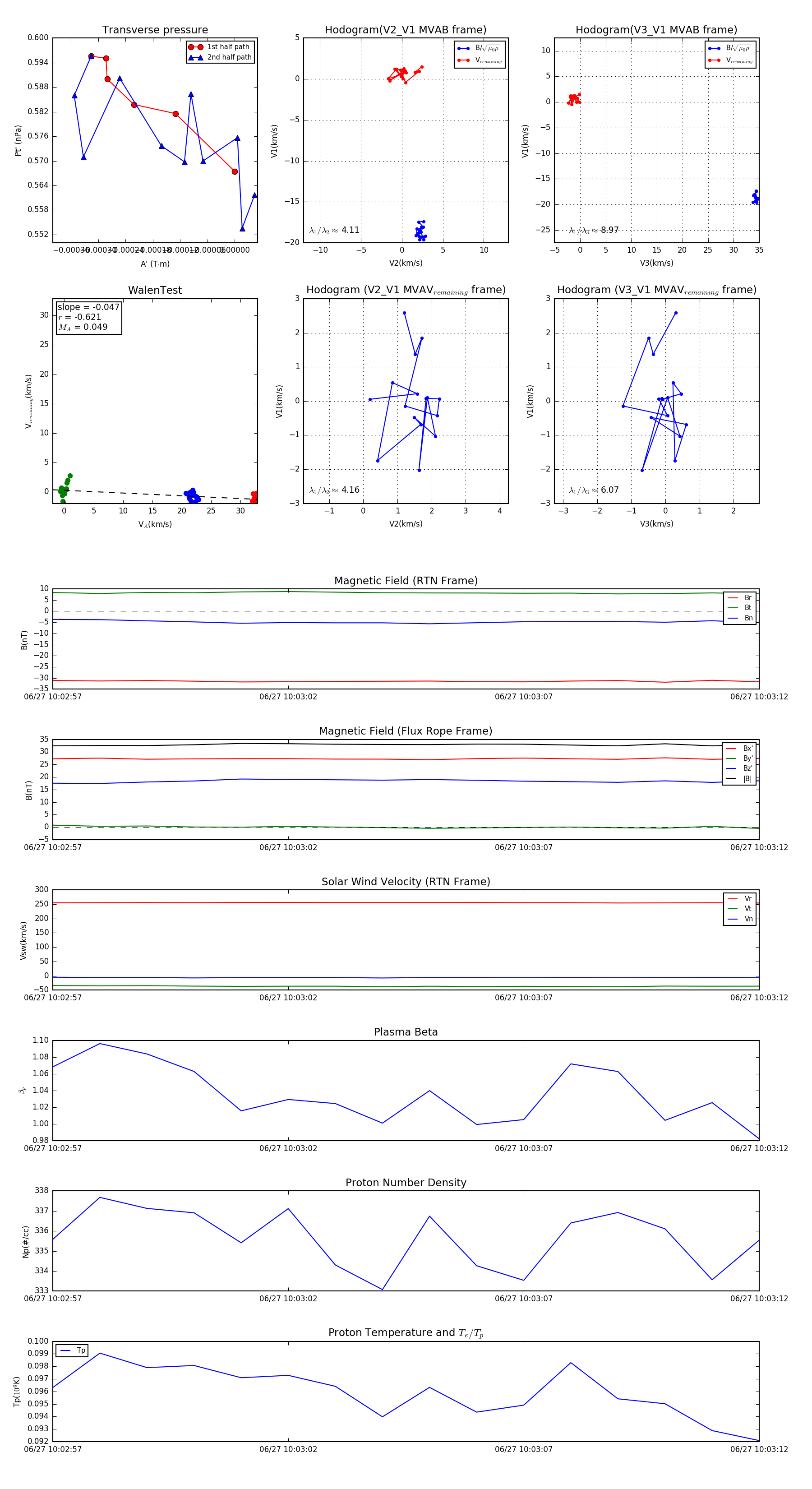
Flux Rope in 2023

Flux Rope Event 2023-06-27 10:02:57 ~ 2023-06-27 10:03:12 (16 seconds)


plot