HOME   LIST
‹–   –›

Flux Rope in 2023

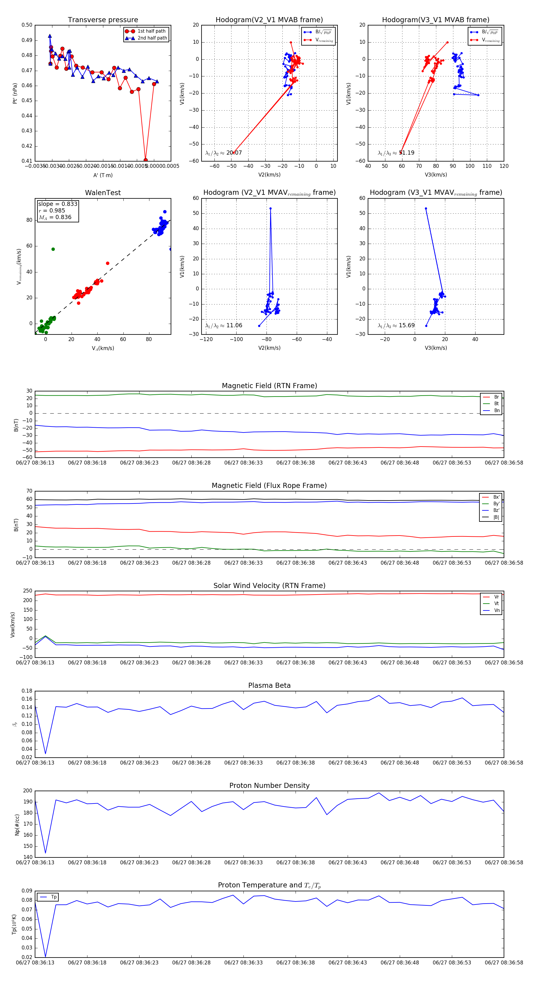
Flux Rope Event 2023-06-27 08:36:13 ~ 2023-06-27 08:36:58 (46 seconds)


plot