HOME   LIST
‹–   –›

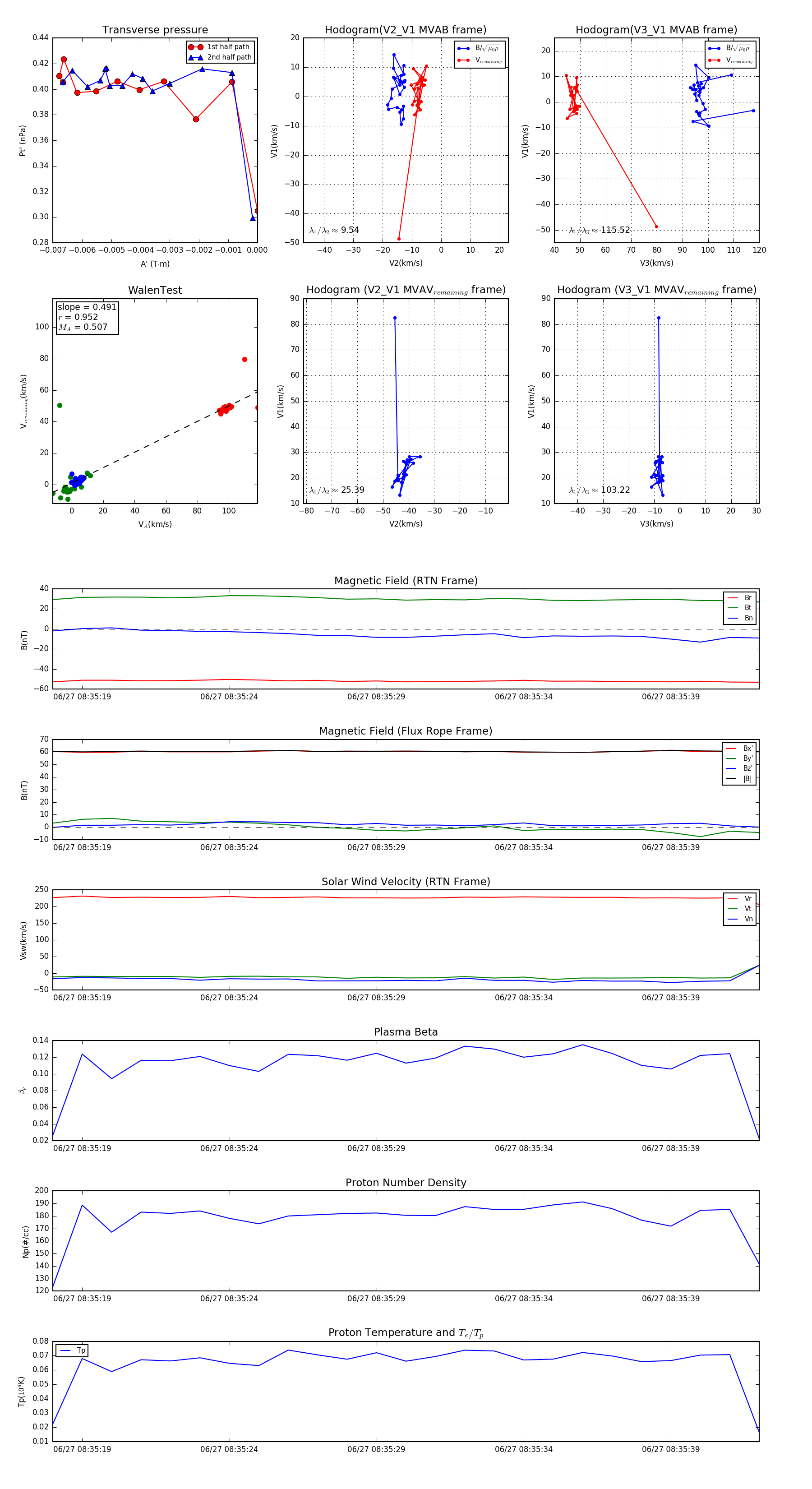
Flux Rope in 2023

Flux Rope Event 2023-06-27 08:35:18 ~ 2023-06-27 08:35:42 (25 seconds)


plot